HOME   LIST
‹–   –›

Flux Rope in 2024

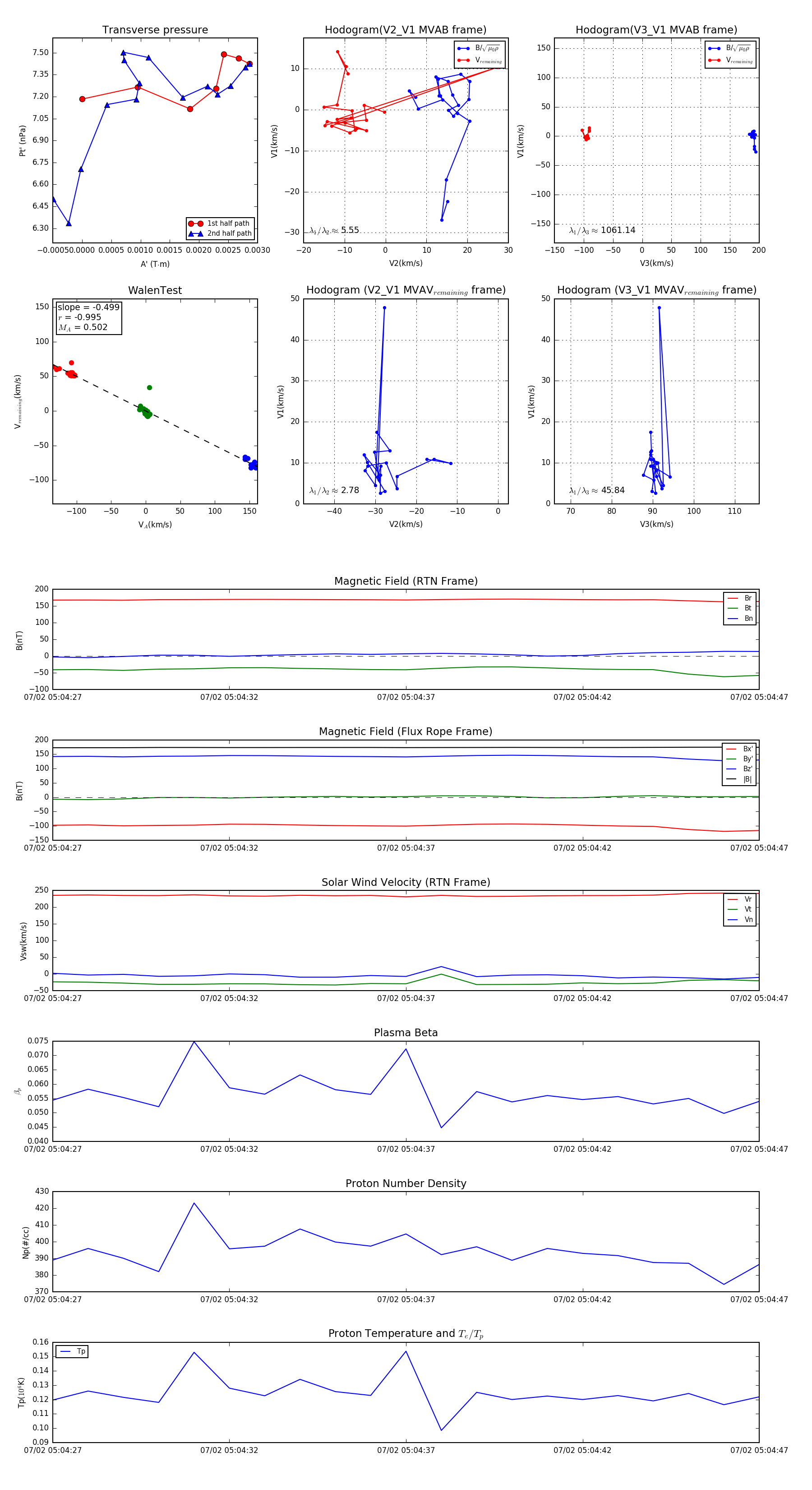
Flux Rope Event 2024-07-02 05:04:27 ~ 2024-07-02 05:04:47 (21 seconds)


plot