HOME   LIST
‹–   –›

Flux Rope in 2024

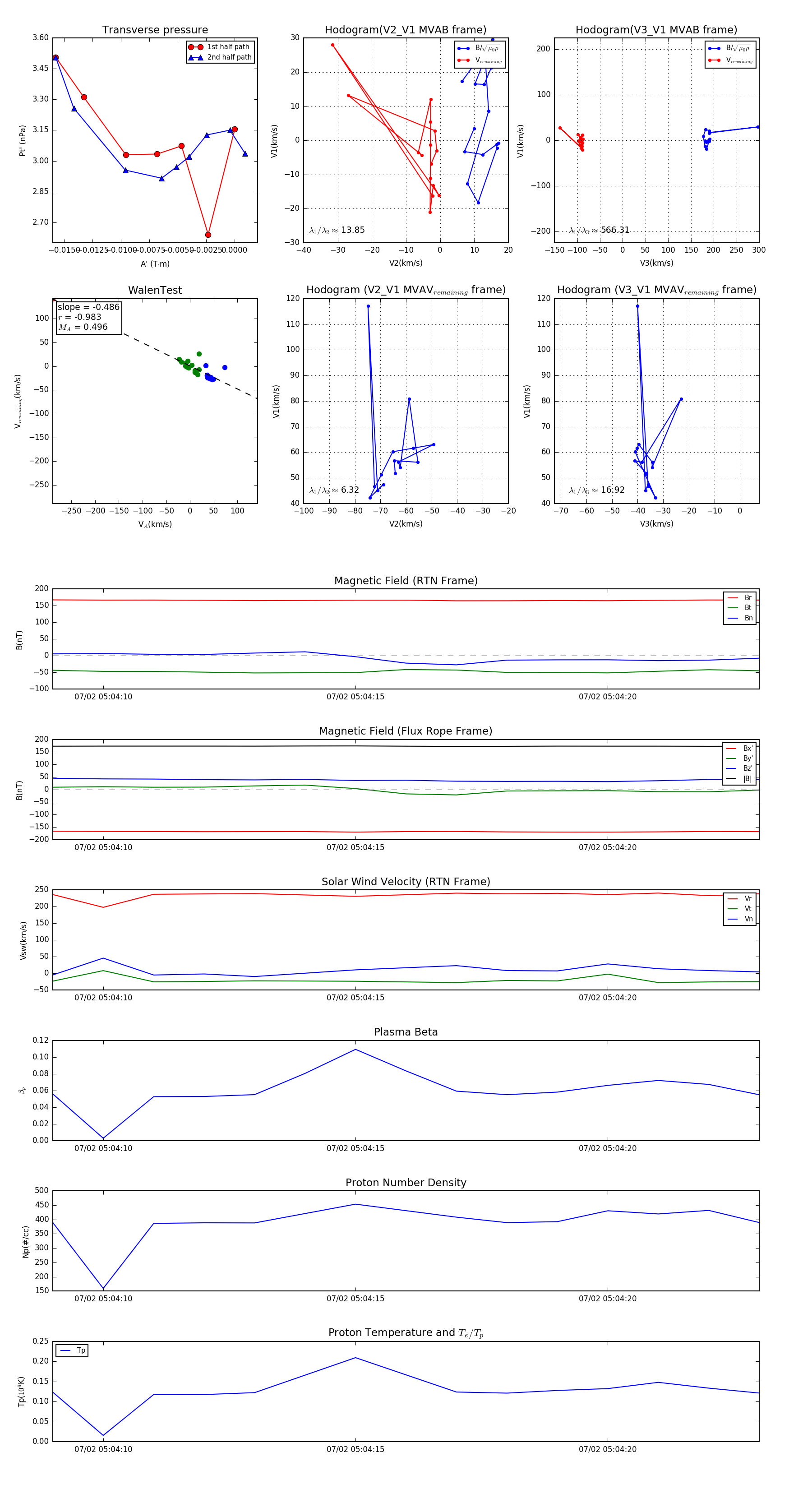
Flux Rope Event 2024-07-02 05:04:09 ~ 2024-07-02 05:04:23 (15 seconds)


plot