HOME   LIST
‹–   –›

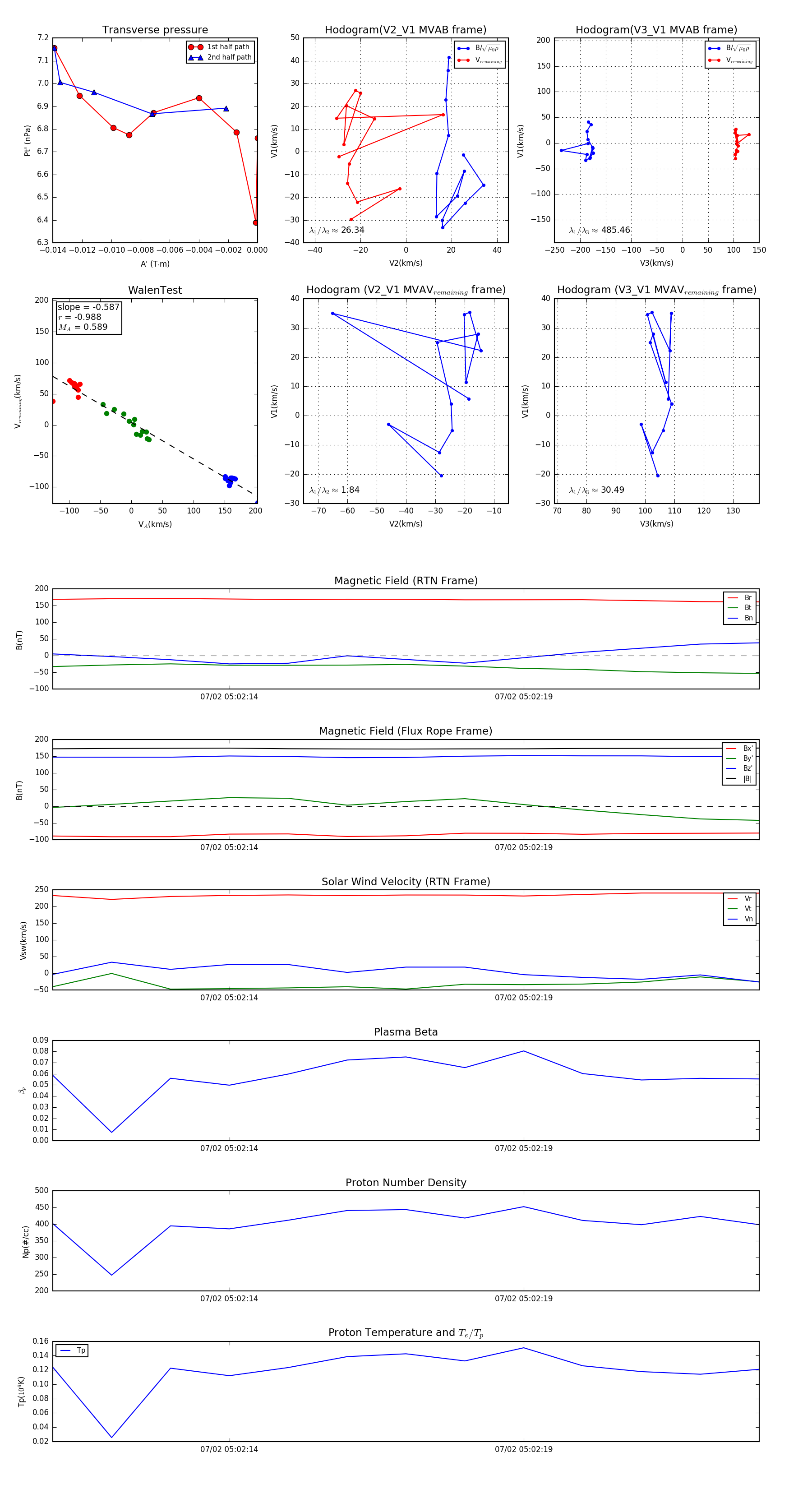
Flux Rope in 2024

Flux Rope Event 2024-07-02 05:02:11 ~ 2024-07-02 05:02:23 (13 seconds)


plot