HOME   LIST
‹–   –›

Flux Rope in 2024

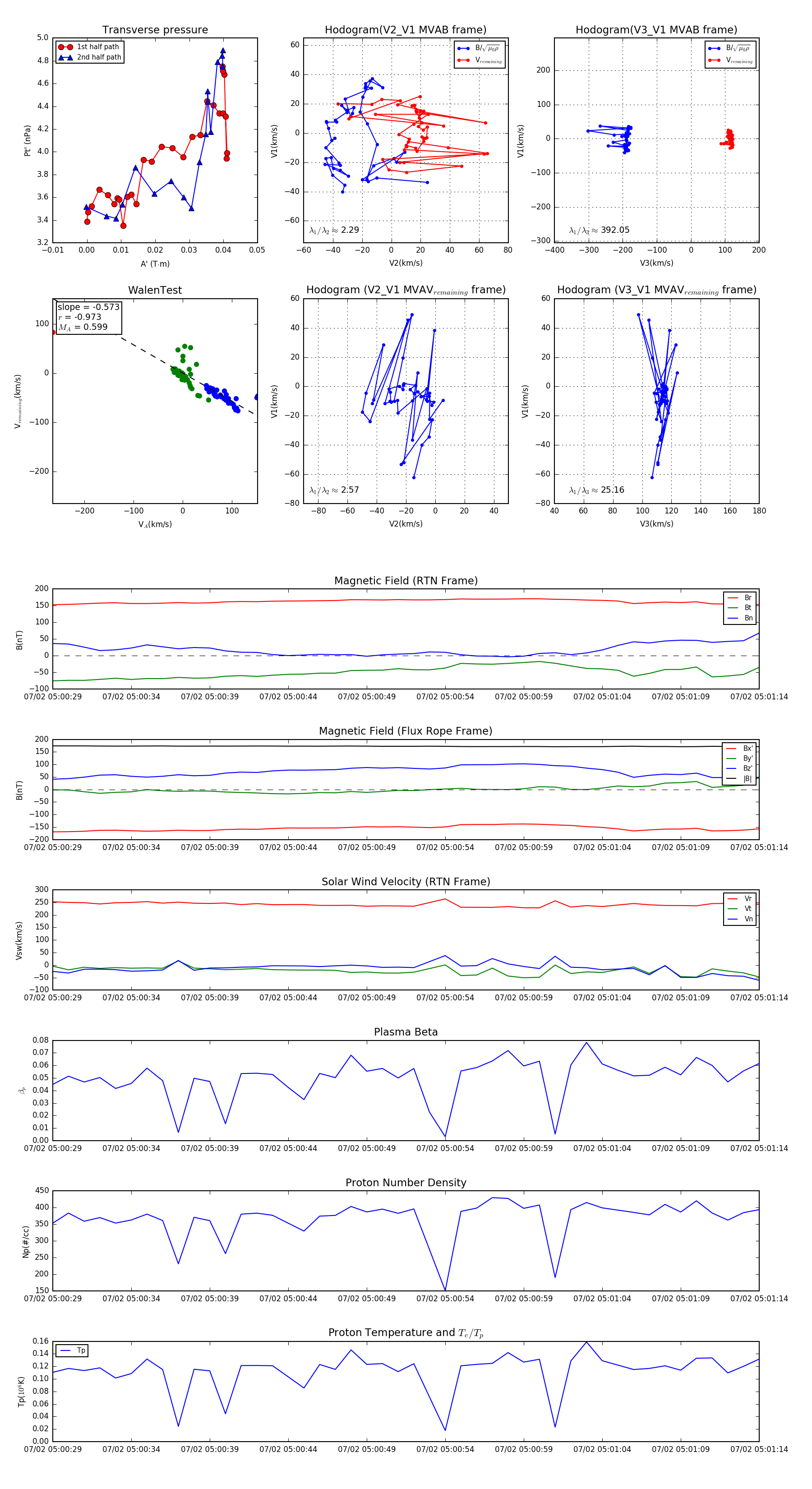
Flux Rope Event 2024-07-02 05:00:29 ~ 2024-07-02 05:01:14 (46 seconds)


plot