HOME   LIST
‹–   –›

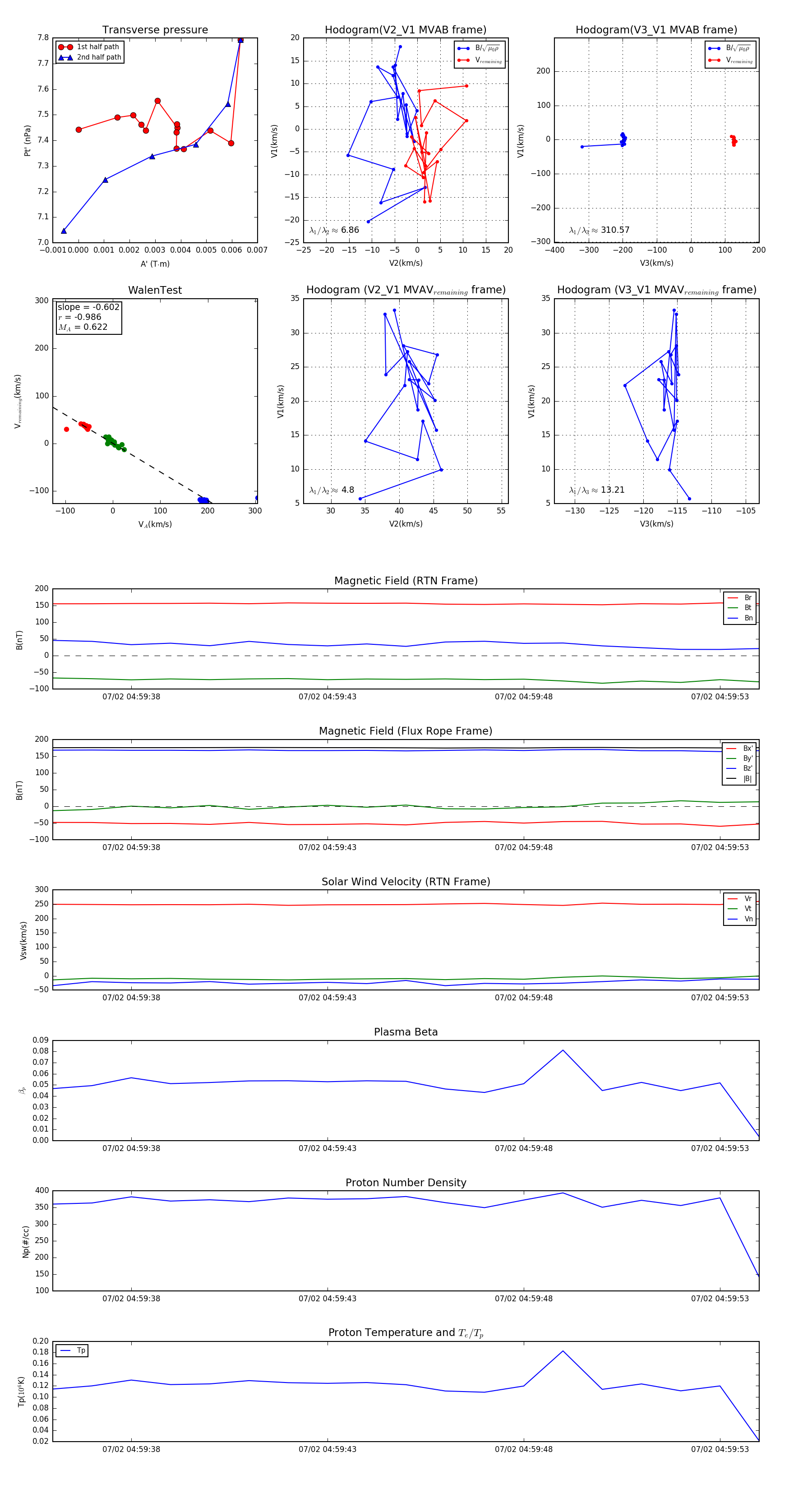
Flux Rope in 2024

Flux Rope Event 2024-07-02 04:59:36 ~ 2024-07-02 04:59:54 (19 seconds)


plot