HOME   LIST
‹–   –›

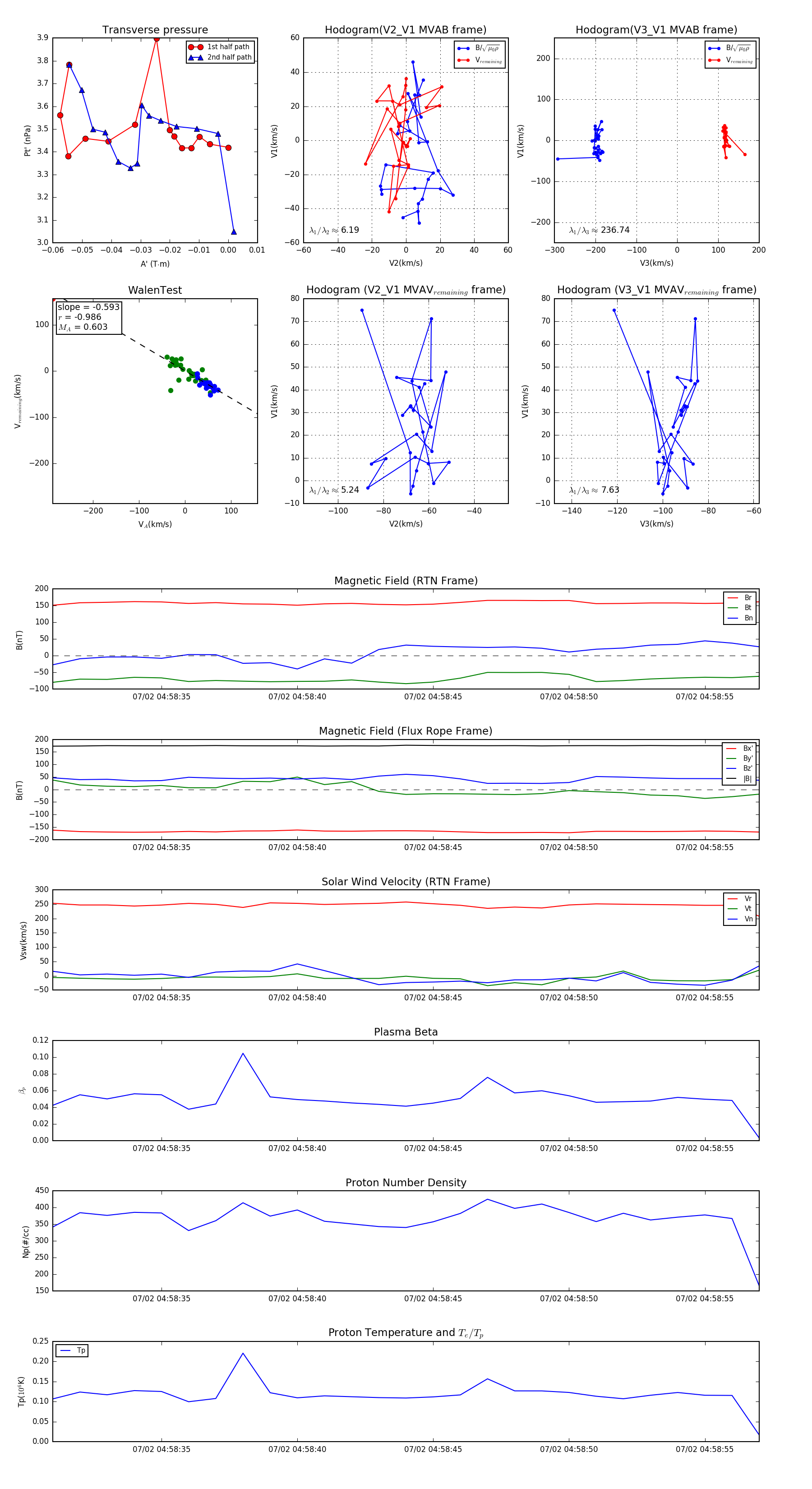
Flux Rope in 2024

Flux Rope Event 2024-07-02 04:58:31 ~ 2024-07-02 04:58:57 (27 seconds)


plot