HOME   LIST
‹–   –›

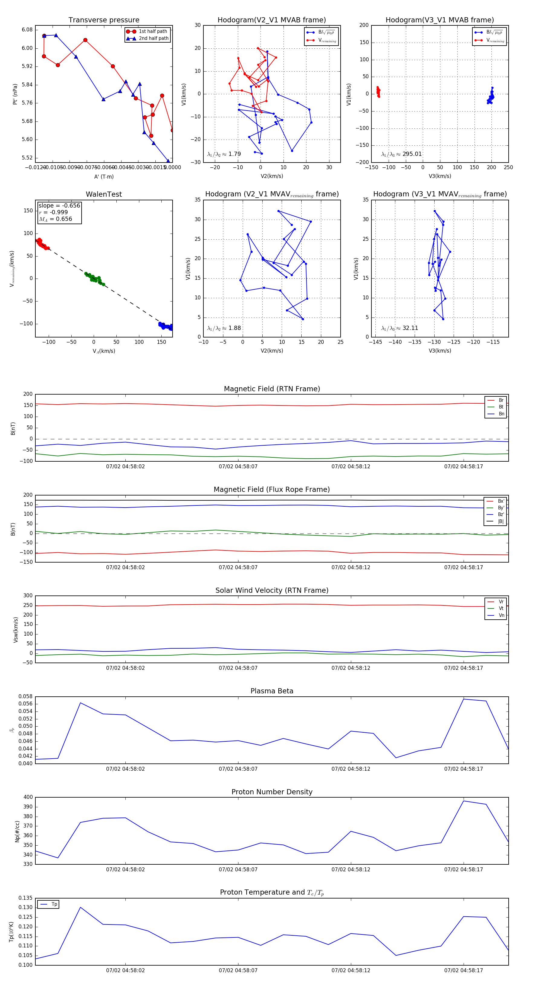
Flux Rope in 2024

Flux Rope Event 2024-07-02 04:57:58 ~ 2024-07-02 04:58:19 (22 seconds)


plot