HOME   LIST
‹–   –›

Flux Rope in 2024

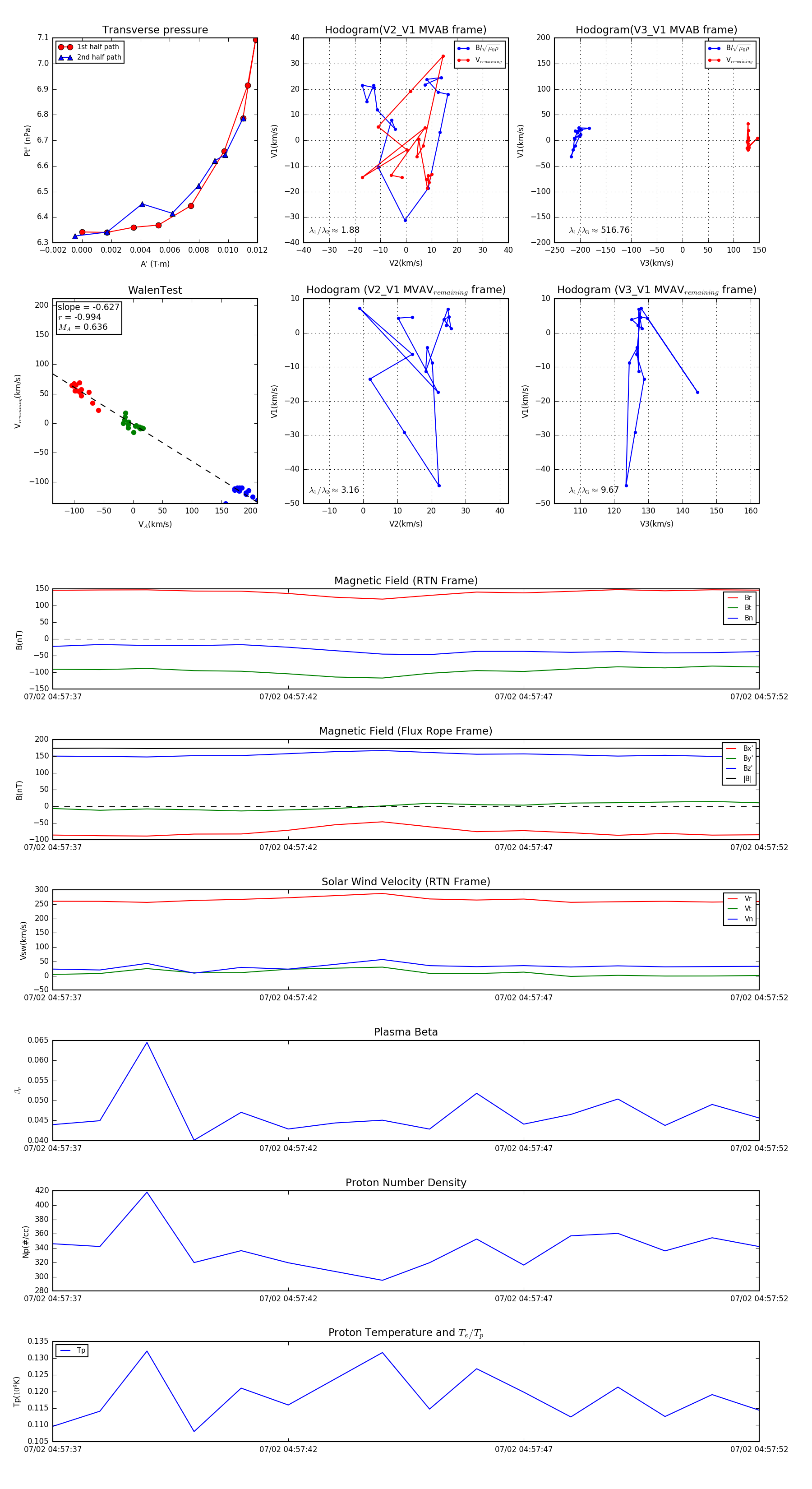
Flux Rope Event 2024-07-02 04:57:37 ~ 2024-07-02 04:57:52 (16 seconds)


plot