HOME   LIST
‹–   –›

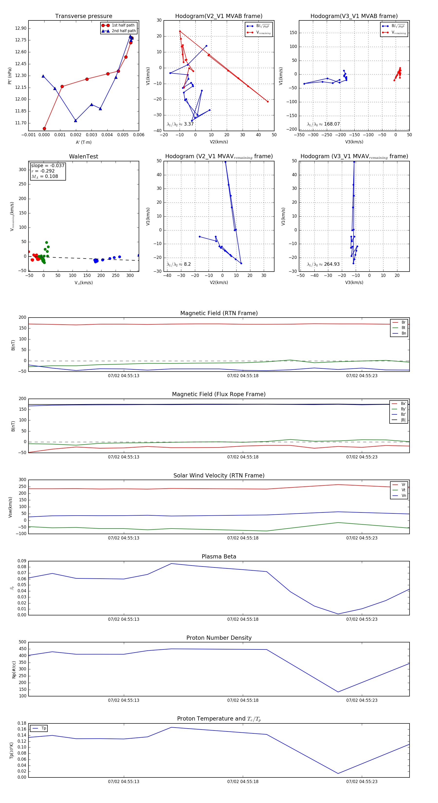
Flux Rope in 2024

Flux Rope Event 2024-07-02 04:55:09 ~ 2024-07-02 04:55:25 (17 seconds)


plot