HOME   LIST
‹–   –›

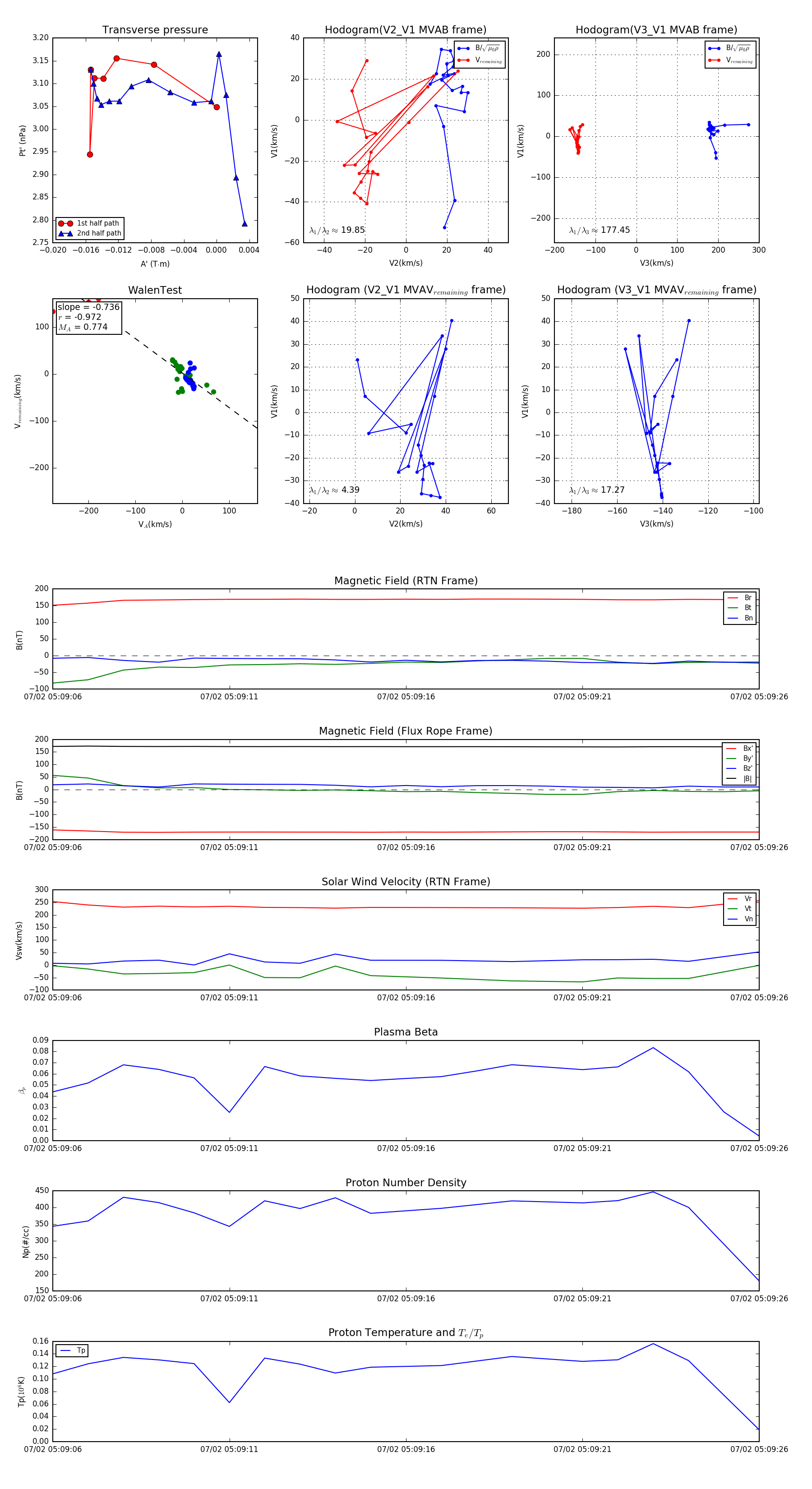
Flux Rope in 2024

Flux Rope Event 2024-07-02 05:09:06 ~ 2024-07-02 05:09:26 (21 seconds)


plot