HOME   LIST
‹–   –›

Flux Rope in 2024

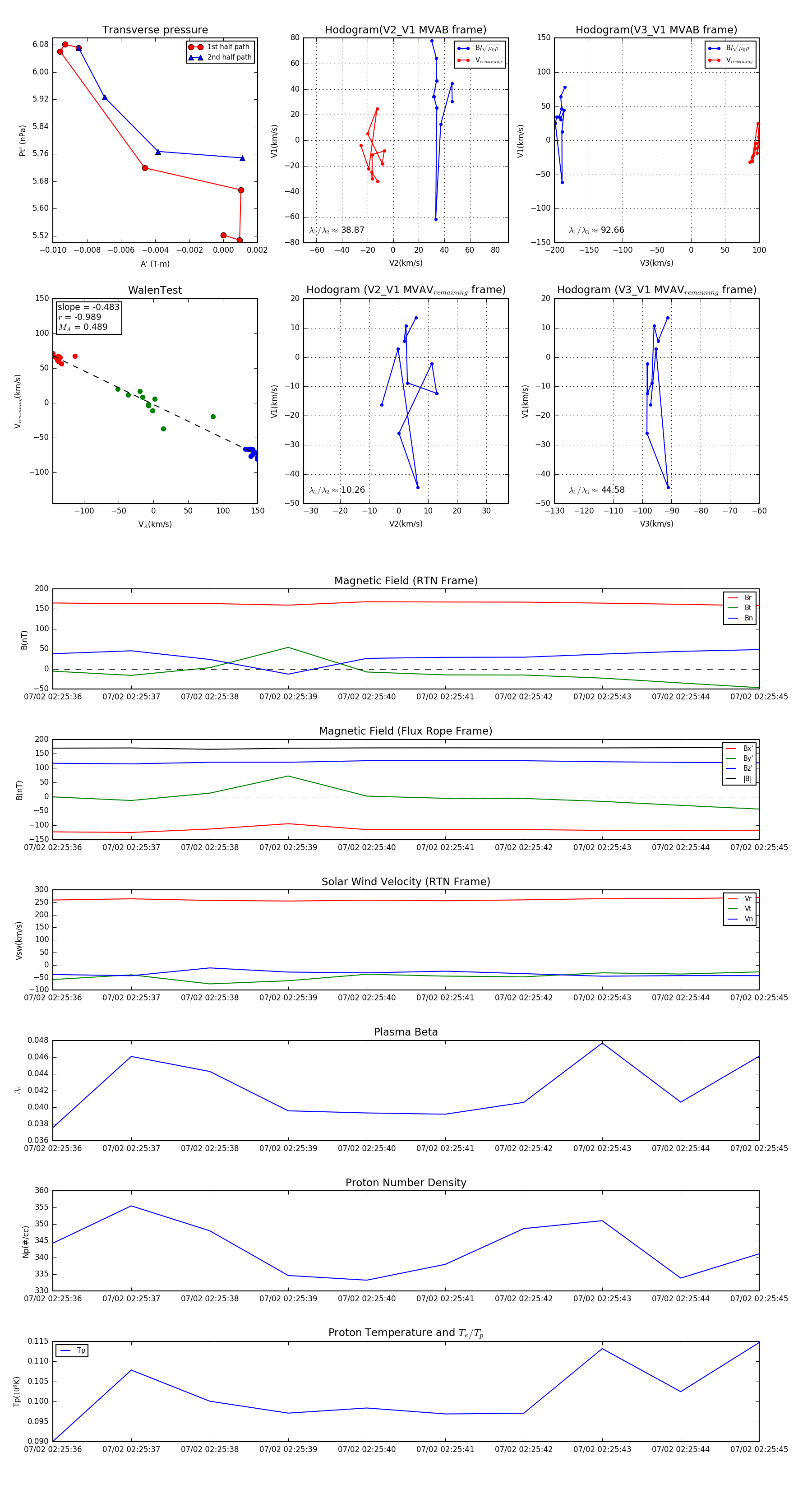
Flux Rope Event 2024-07-02 02:25:36 ~ 2024-07-02 02:25:45 (10 seconds)


plot