HOME   LIST
‹–   –›

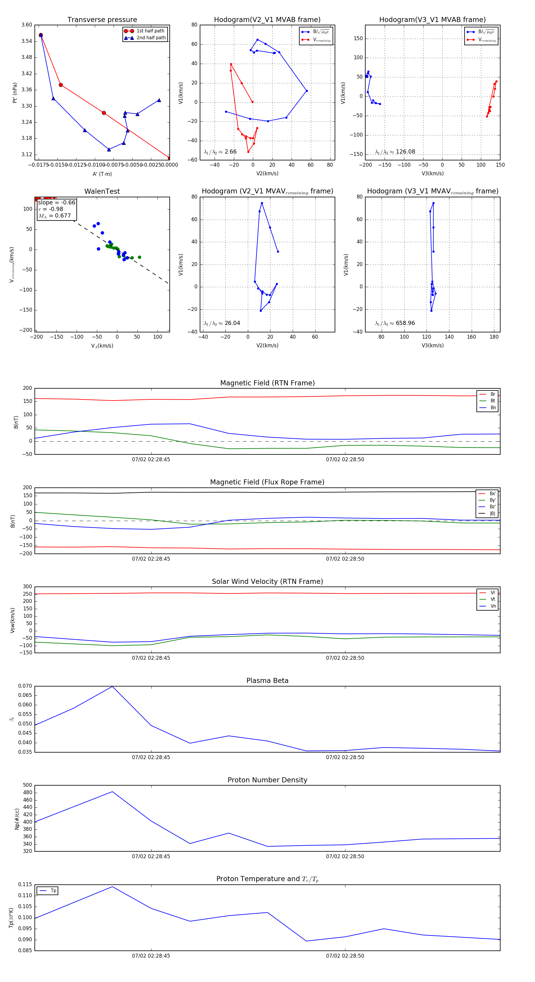
Flux Rope in 2024

Flux Rope Event 2024-07-02 02:28:42 ~ 2024-07-02 02:28:54 (13 seconds)


plot