HOME   LIST
‹–   –›

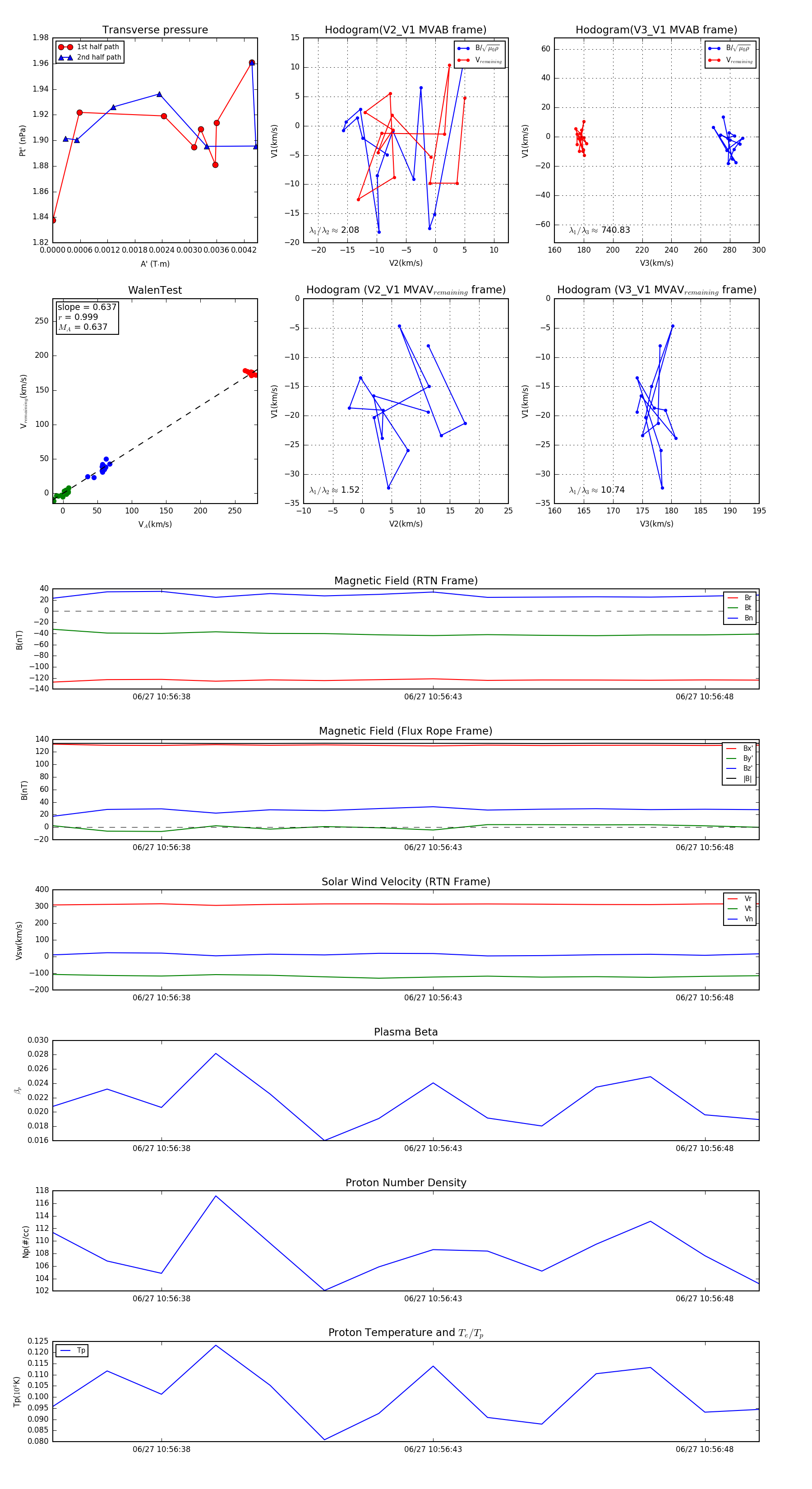
Flux Rope in 2024

Flux Rope Event 2024-06-27 10:56:36 ~ 2024-06-27 10:56:49 (14 seconds)


plot