HOME   LIST
‹–   –›

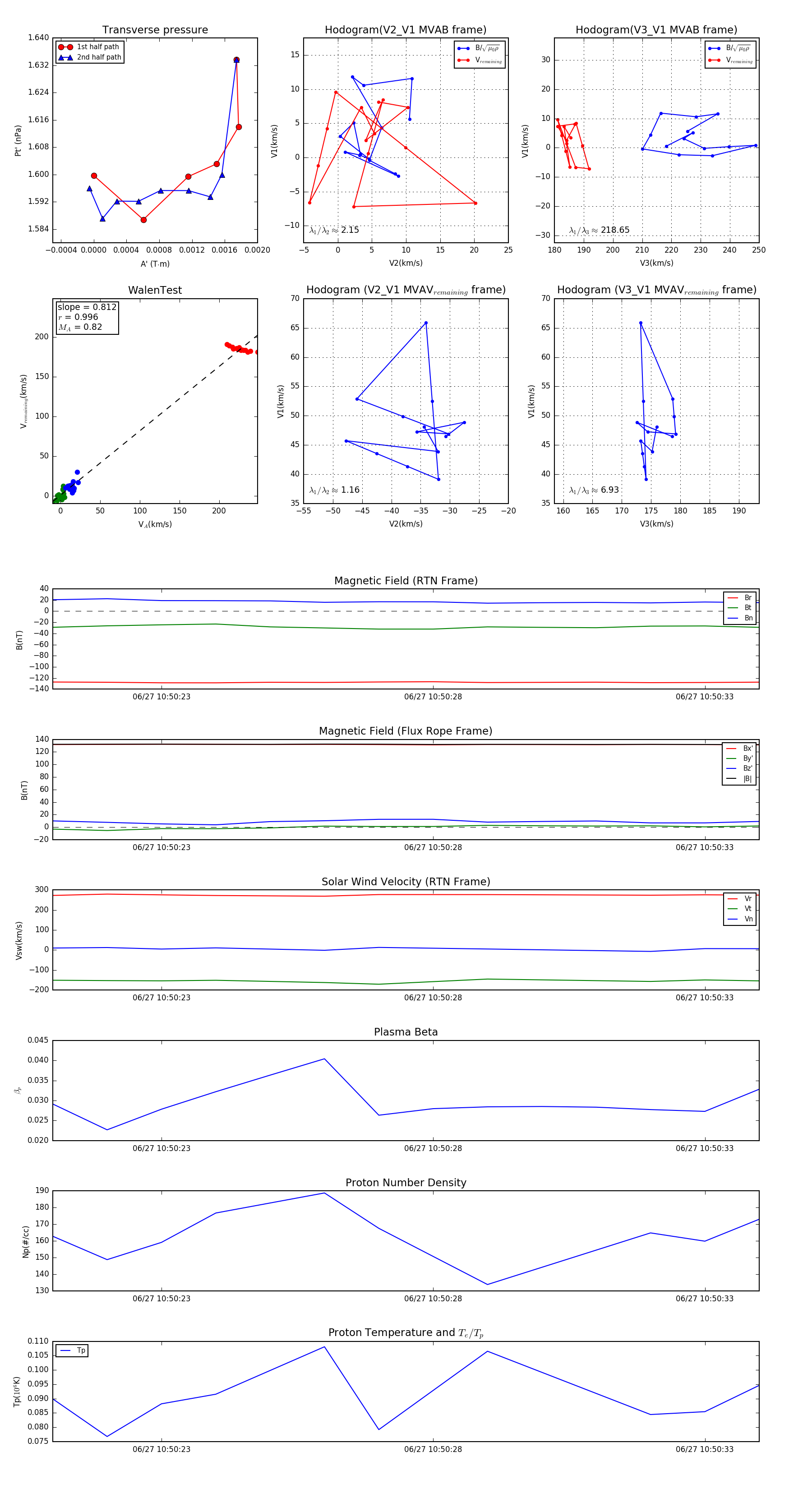
Flux Rope in 2024

Flux Rope Event 2024-06-27 10:50:21 ~ 2024-06-27 10:50:34 (14 seconds)


plot