HOME   LIST
‹–   –›

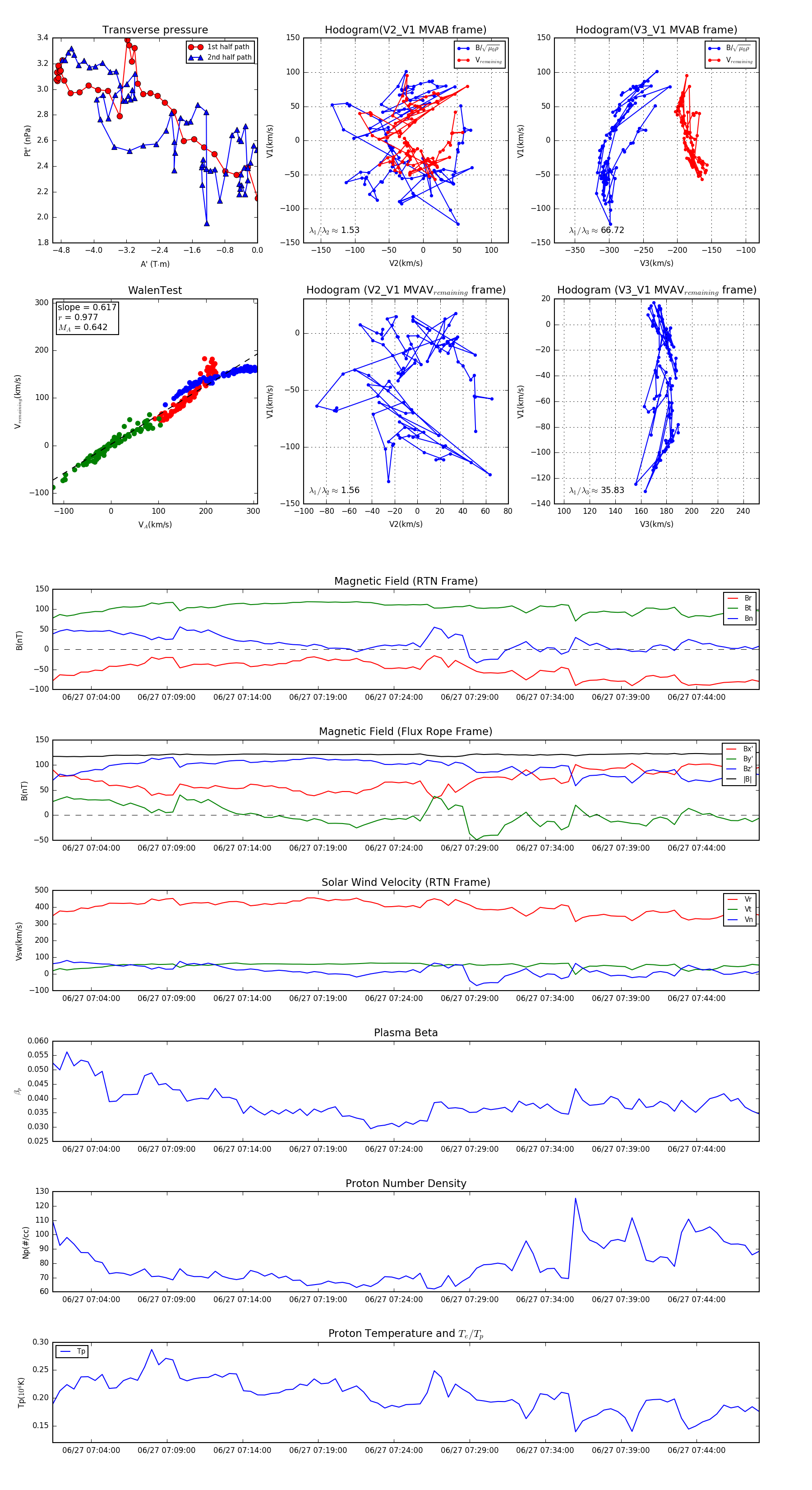
Flux Rope in 2024

Flux Rope Event 2024-06-27 07:01:28 ~ 2024-06-27 07:48:08 (2801 seconds)


plot