HOME   LIST
‹–   –›

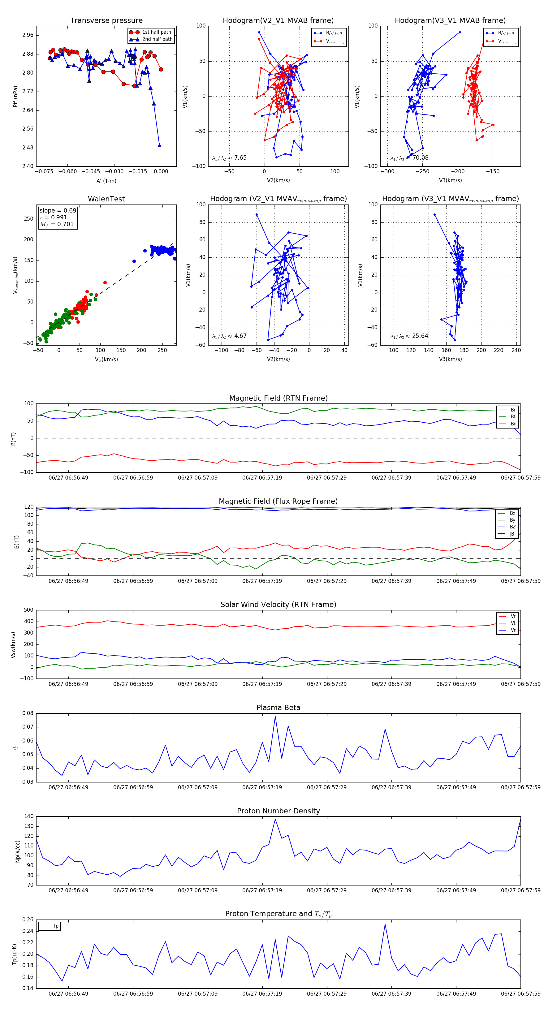
Flux Rope in 2024

Flux Rope Event 2024-06-27 06:56:44 ~ 2024-06-27 06:57:59 (76 seconds)


plot