HOME   LIST
‹–   –›

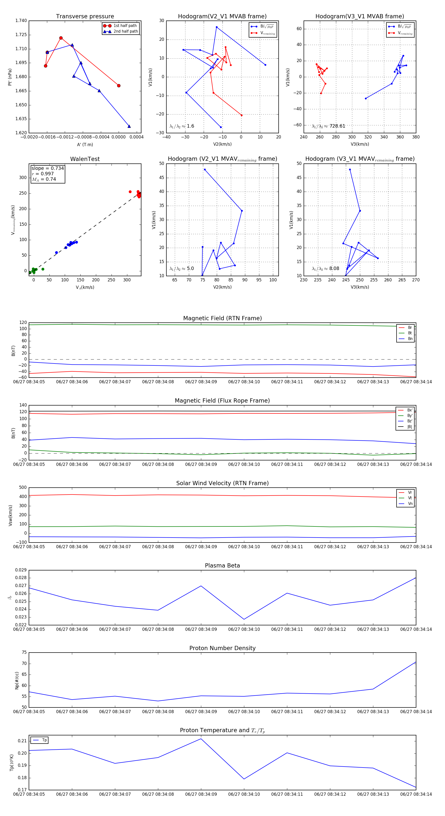
Flux Rope in 2024

Flux Rope Event 2024-06-27 08:34:05 ~ 2024-06-27 08:34:14 (10 seconds)


plot