HOME   LIST
‹–   –›

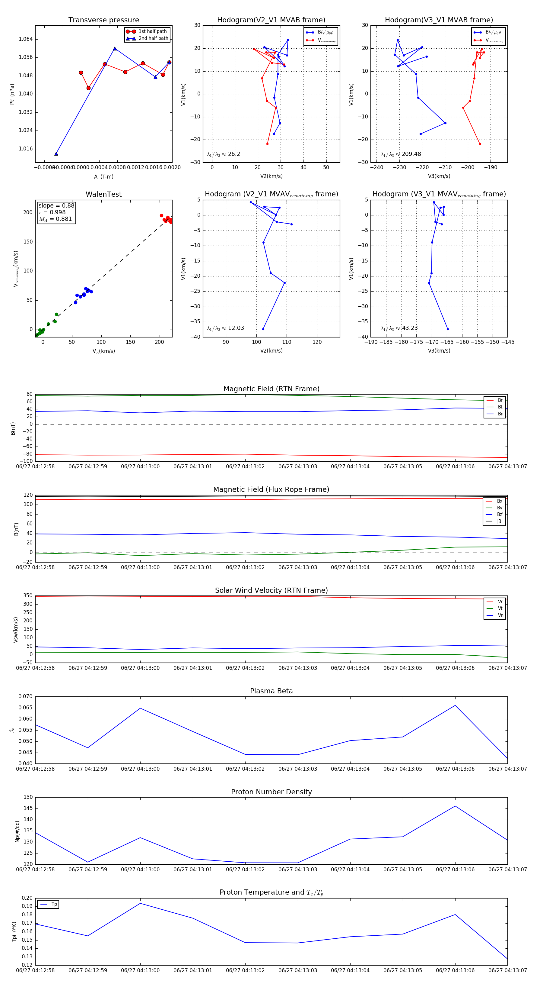
Flux Rope in 2024

Flux Rope Event 2024-06-27 04:12:58 ~ 2024-06-27 04:13:07 (10 seconds)


plot