HOME   LIST
‹–   –›

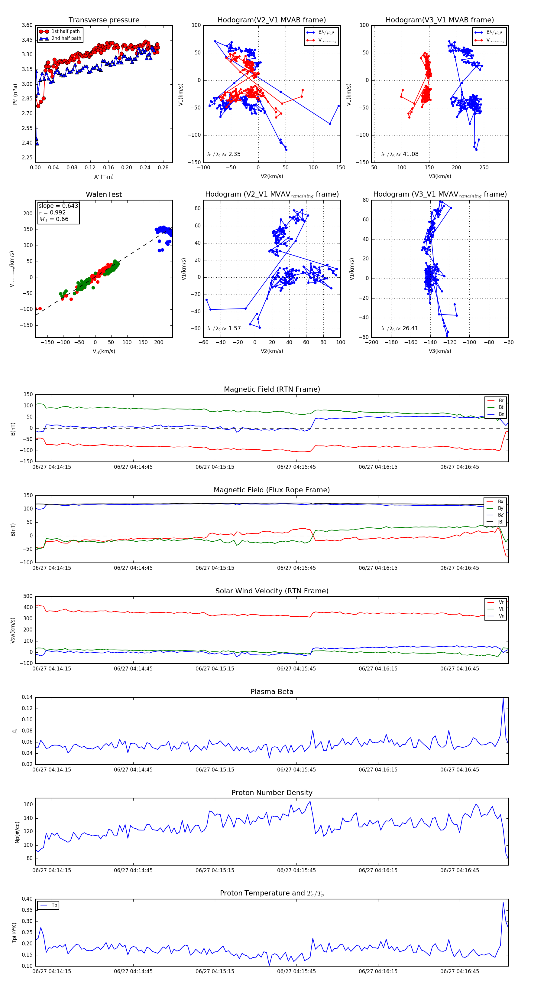
Flux Rope in 2024

Flux Rope Event 2024-06-27 04:14:09 ~ 2024-06-27 04:17:03 (175 seconds)


plot