HOME   LIST
‹–   –›

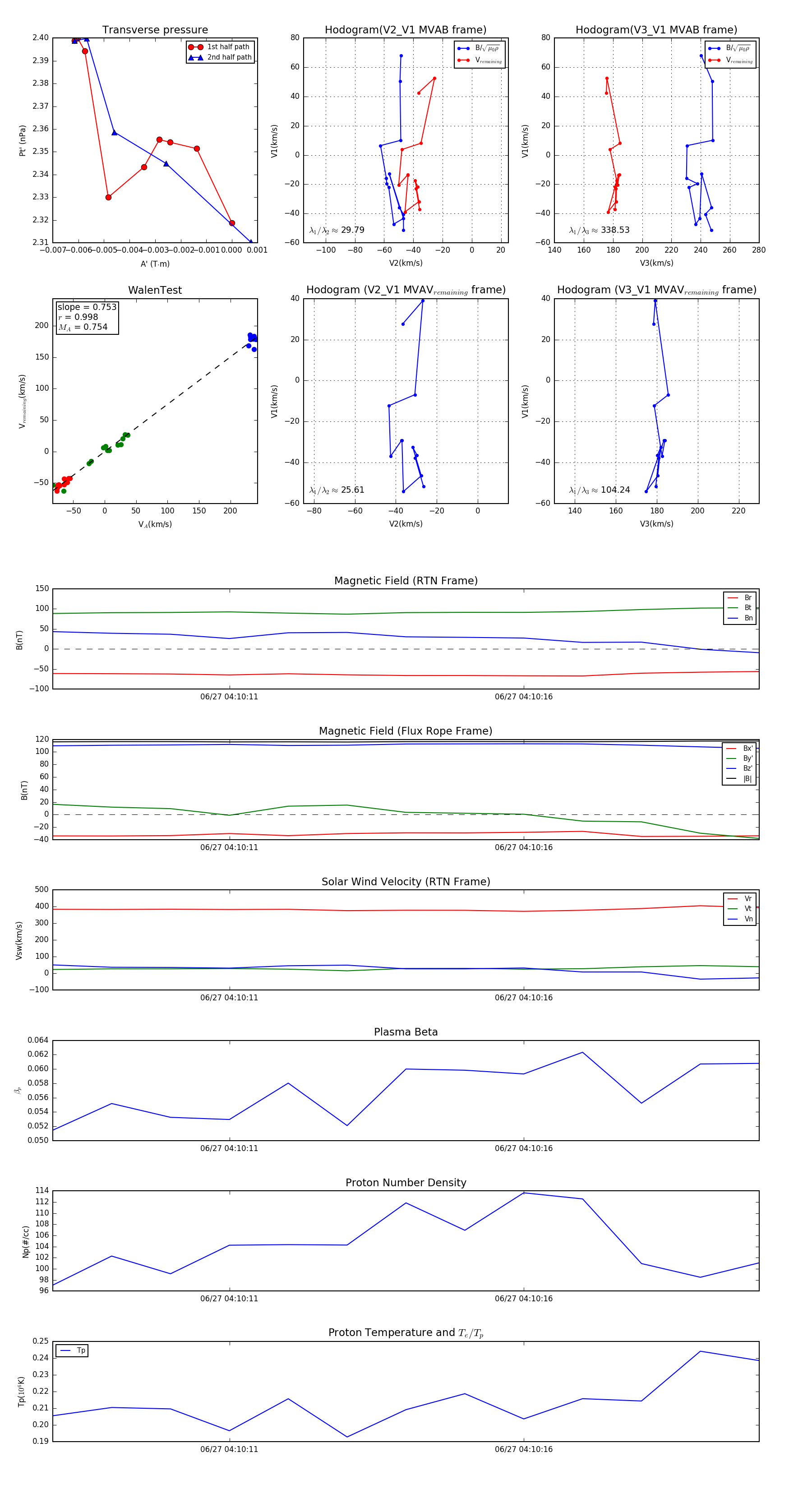
Flux Rope in 2024

Flux Rope Event 2024-06-27 04:10:08 ~ 2024-06-27 04:10:20 (13 seconds)


plot