HOME   LIST
‹–   –›

Flux Rope in 2024

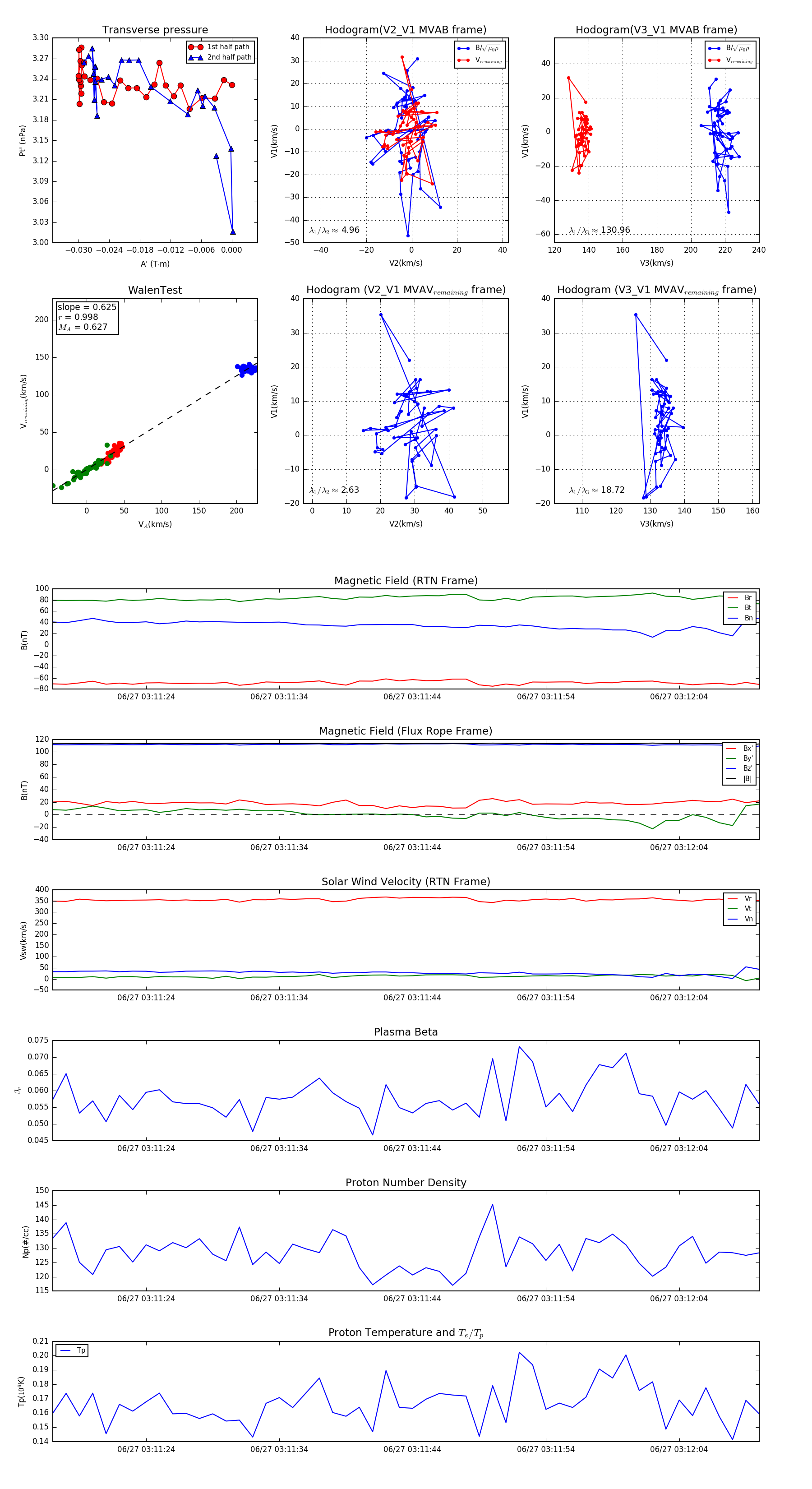
Flux Rope Event 2024-06-27 03:11:17 ~ 2024-06-27 03:12:10 (54 seconds)


plot