HOME   LIST
‹–   –›

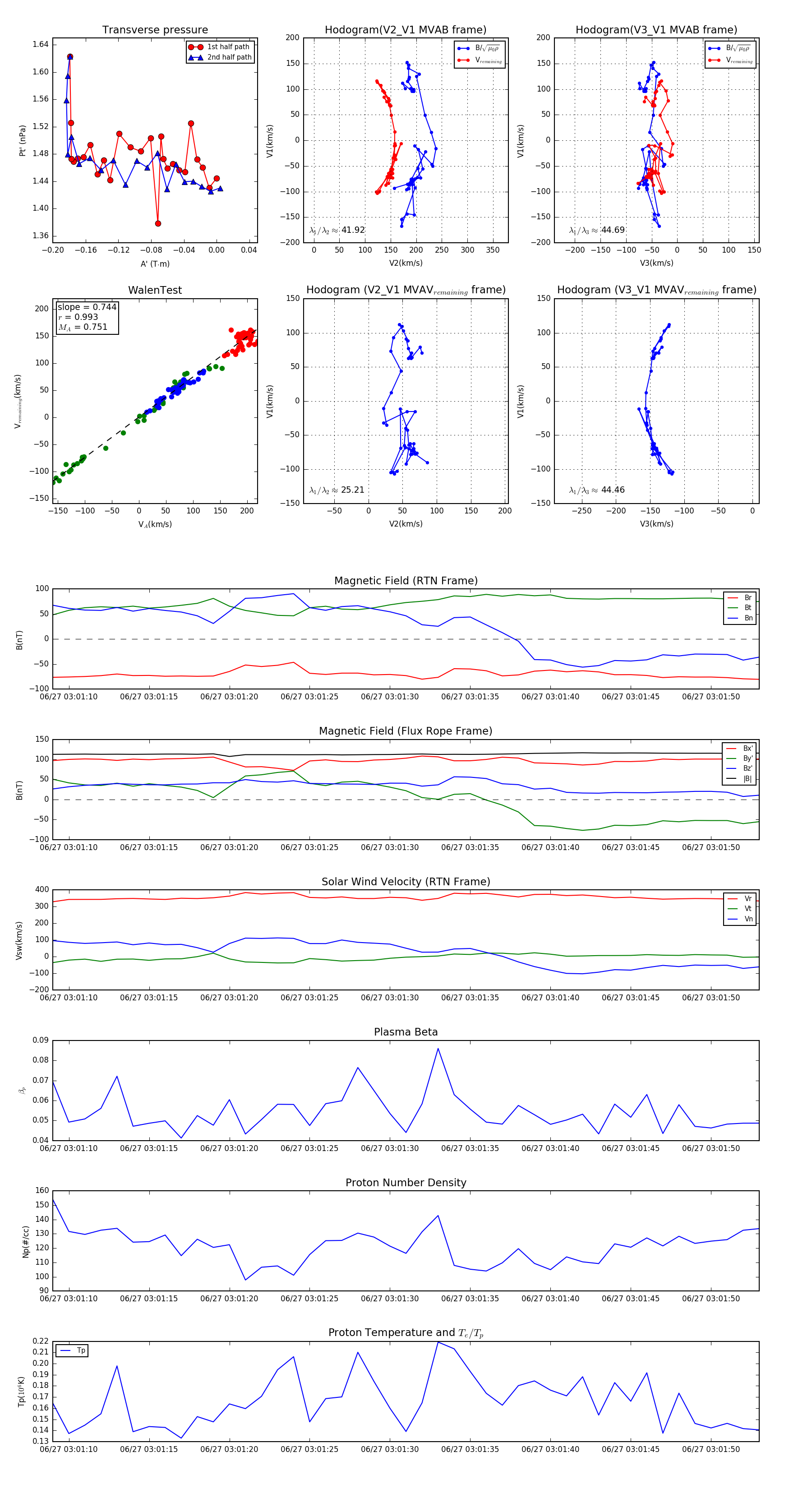
Flux Rope in 2024

Flux Rope Event 2024-06-27 03:01:09 ~ 2024-06-27 03:01:53 (45 seconds)


plot