HOME   LIST
‹–   –›

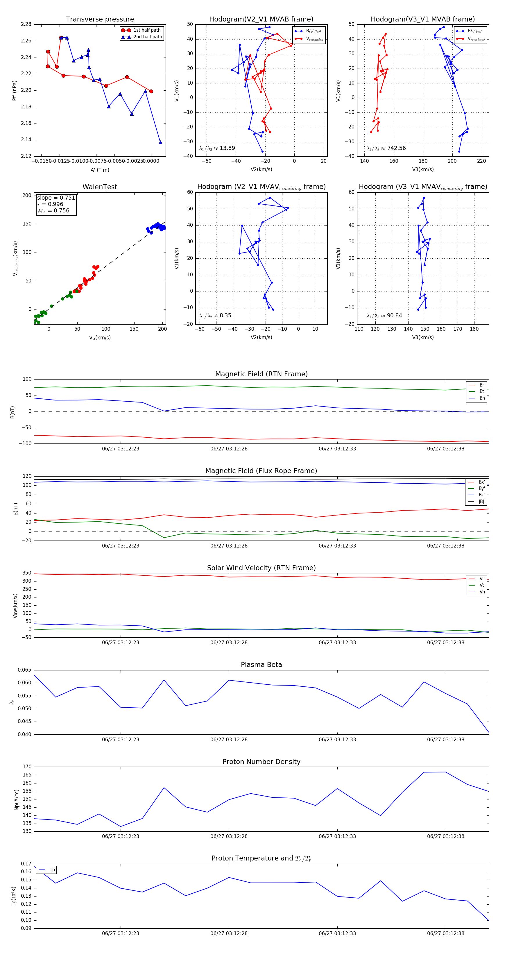
Flux Rope in 2024

Flux Rope Event 2024-06-27 03:12:19 ~ 2024-06-27 03:12:40 (22 seconds)


plot