HOME   LIST
‹–   –›

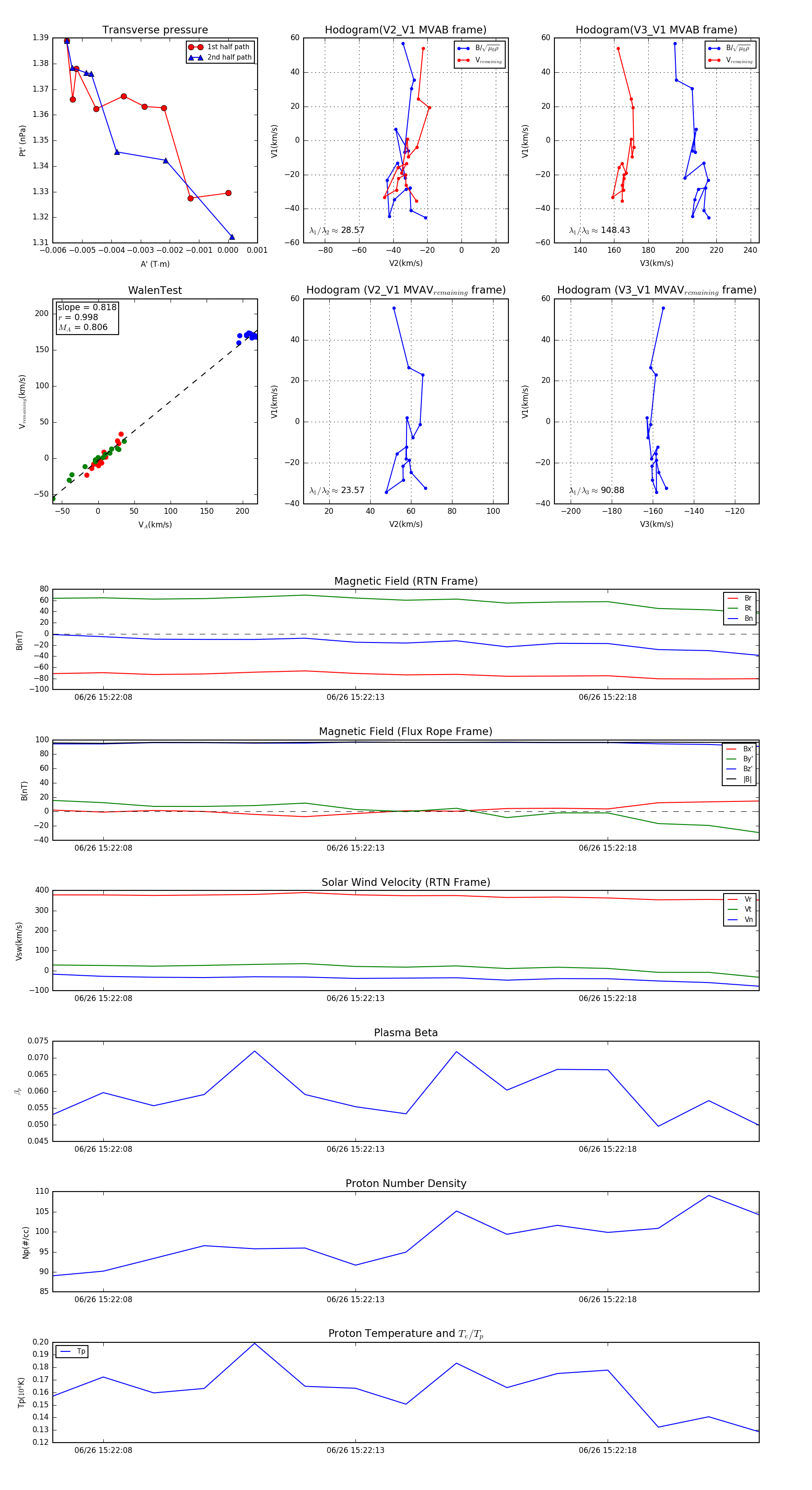
Flux Rope in 2024

Flux Rope Event 2024-06-26 15:22:07 ~ 2024-06-26 15:22:21 (15 seconds)


plot