HOME   LIST
‹–   –›

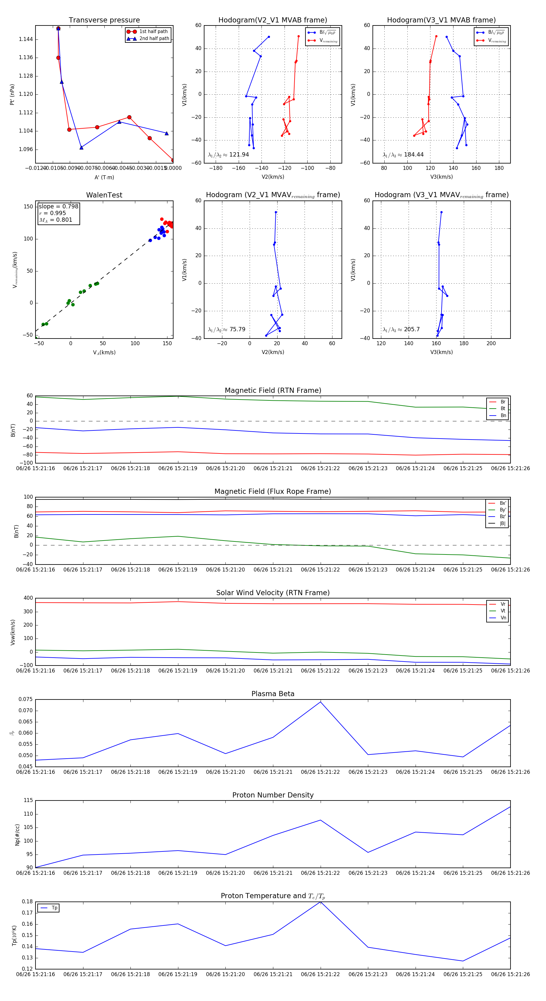
Flux Rope in 2024

Flux Rope Event 2024-06-26 15:21:16 ~ 2024-06-26 15:21:26 (11 seconds)


plot