HOME   LIST
‹–   –›

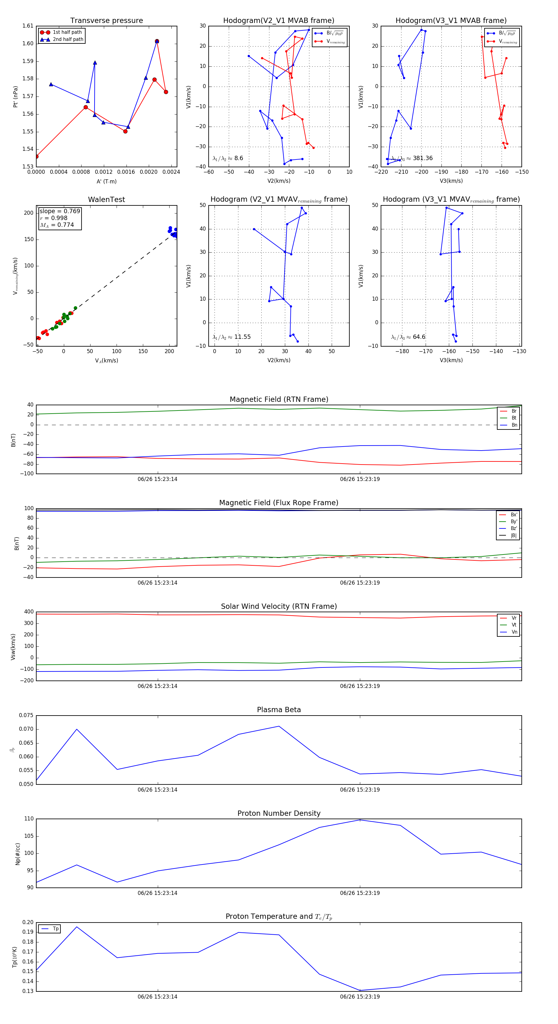
Flux Rope in 2024

Flux Rope Event 2024-06-26 15:23:11 ~ 2024-06-26 15:23:23 (13 seconds)


plot