HOME   LIST
‹–   –›

Flux Rope in 2024

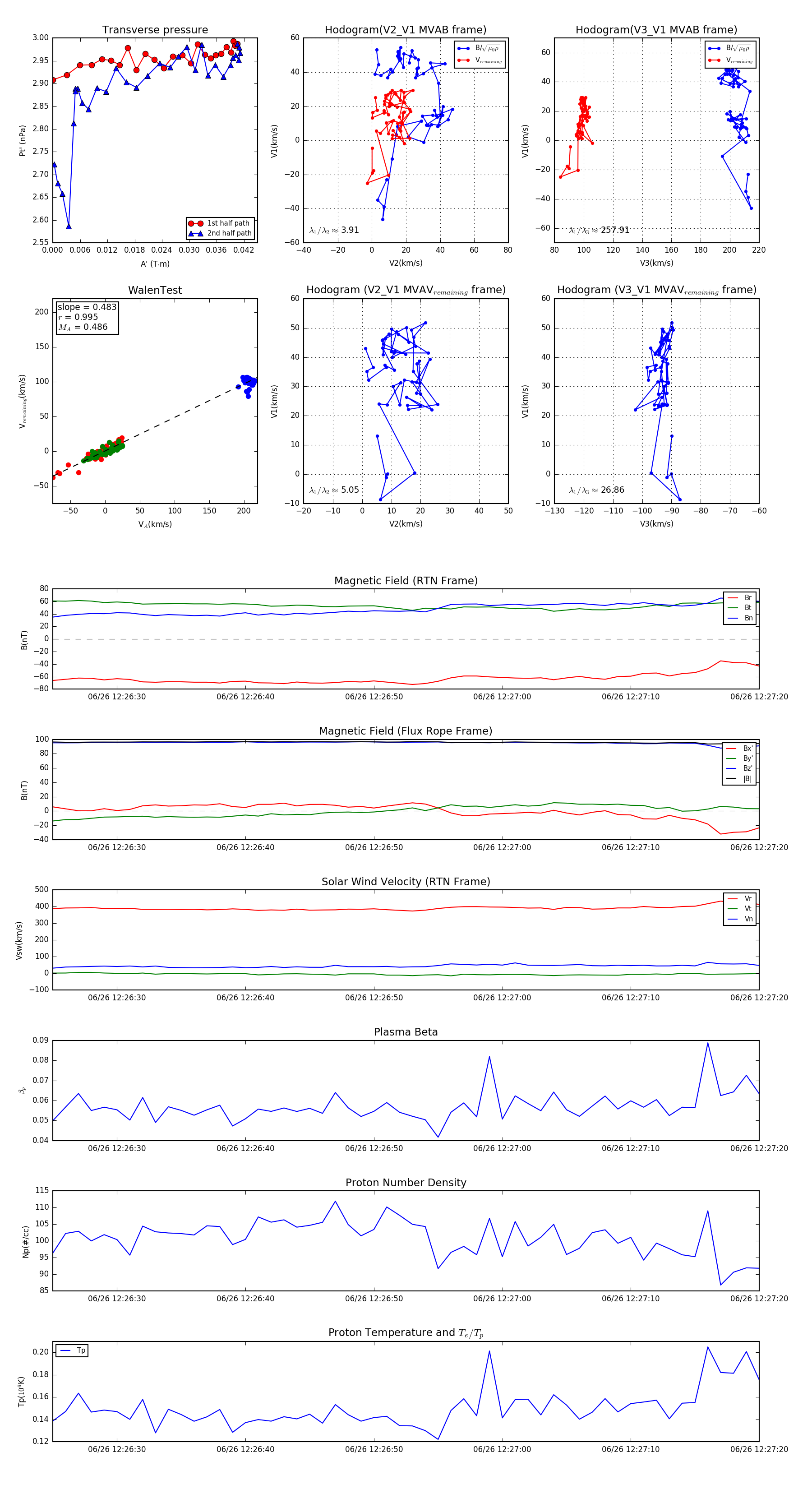
Flux Rope Event 2024-06-26 12:26:25 ~ 2024-06-26 12:27:20 (56 seconds)


plot