HOME   LIST
‹–   –›

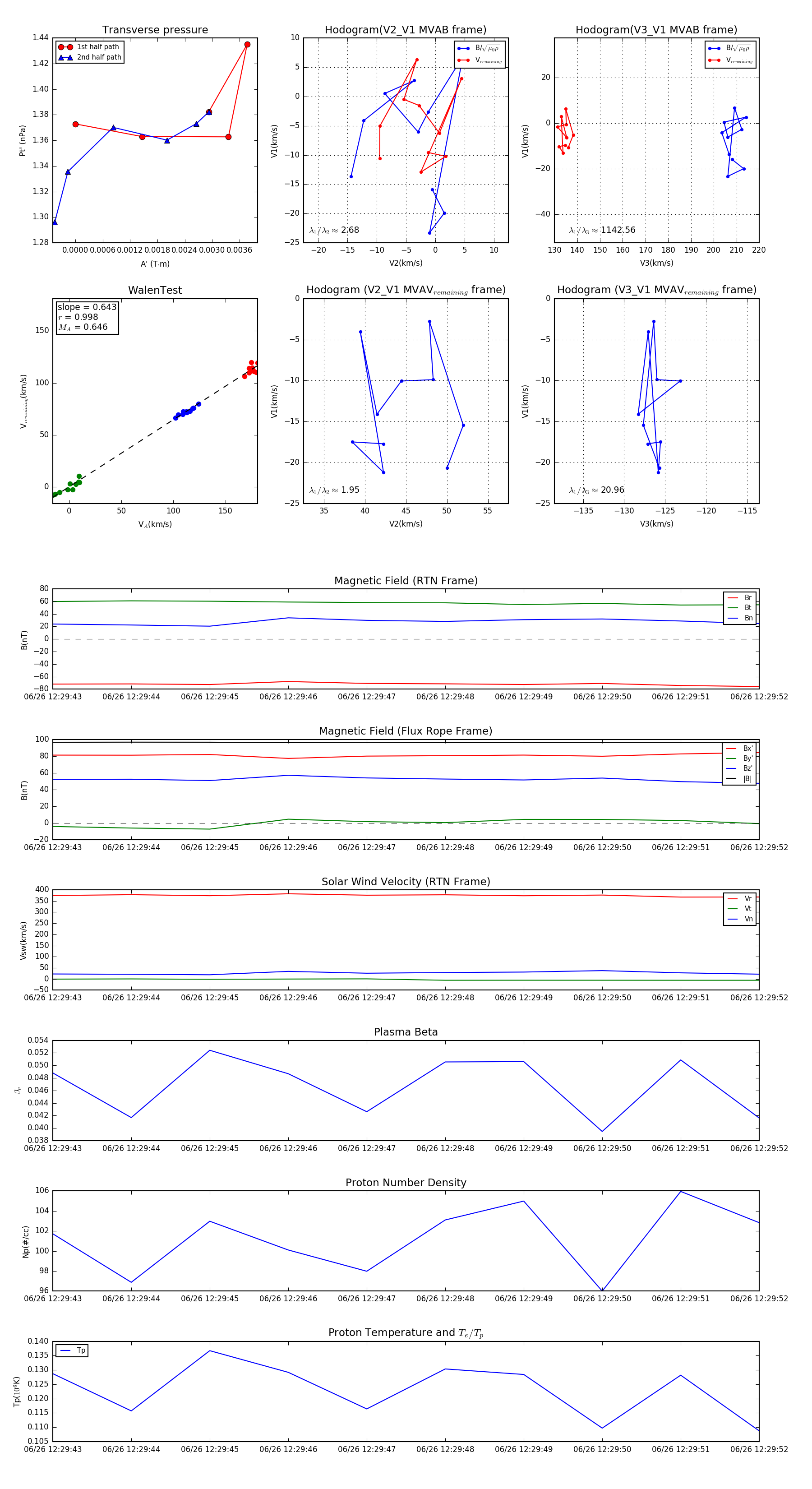
Flux Rope in 2024

Flux Rope Event 2024-06-26 12:29:43 ~ 2024-06-26 12:29:52 (10 seconds)


plot