HOME   LIST
‹–   –›

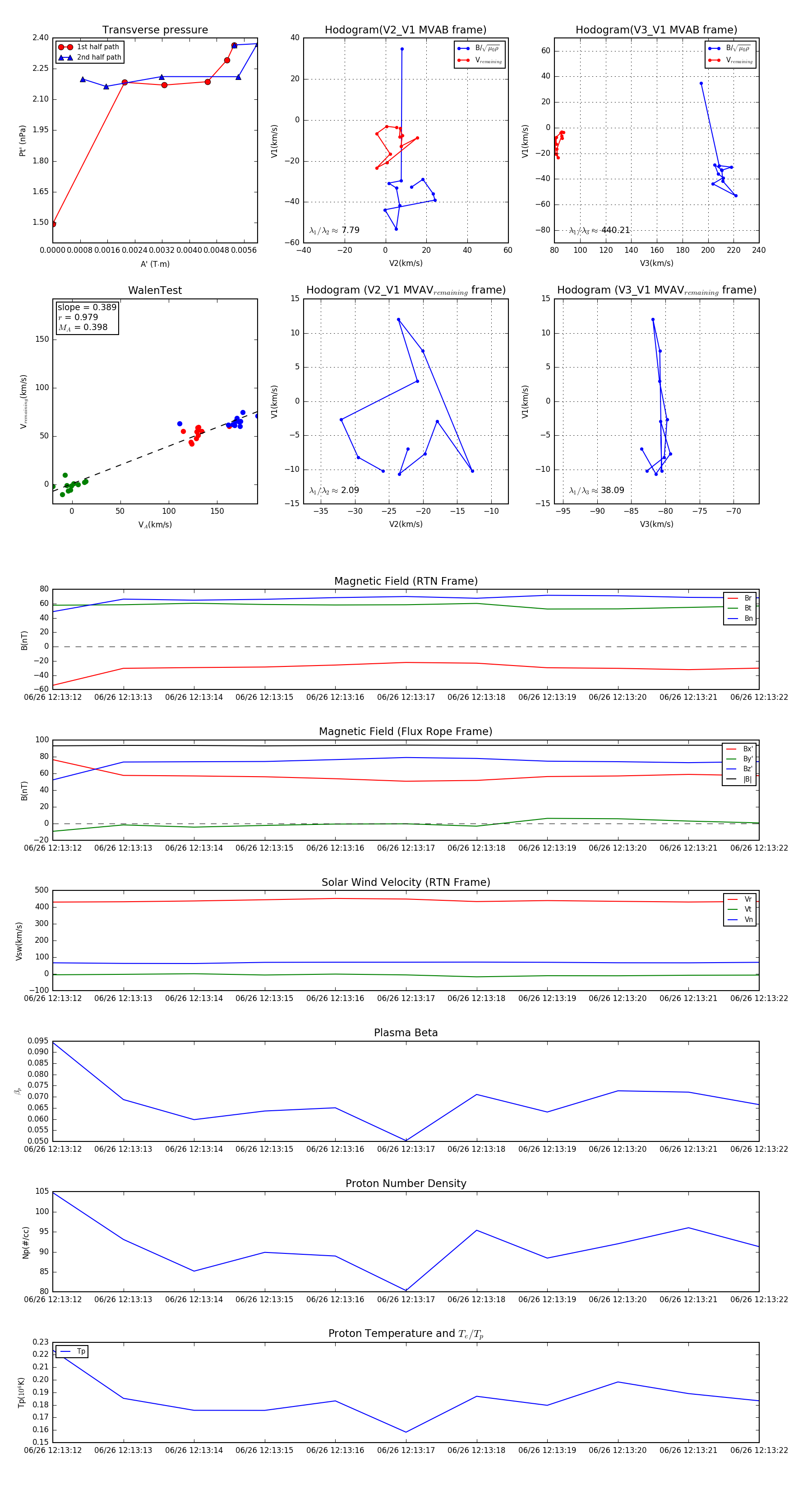
Flux Rope in 2024

Flux Rope Event 2024-06-26 12:13:12 ~ 2024-06-26 12:13:22 (11 seconds)


plot