HOME   LIST
‹–   –›

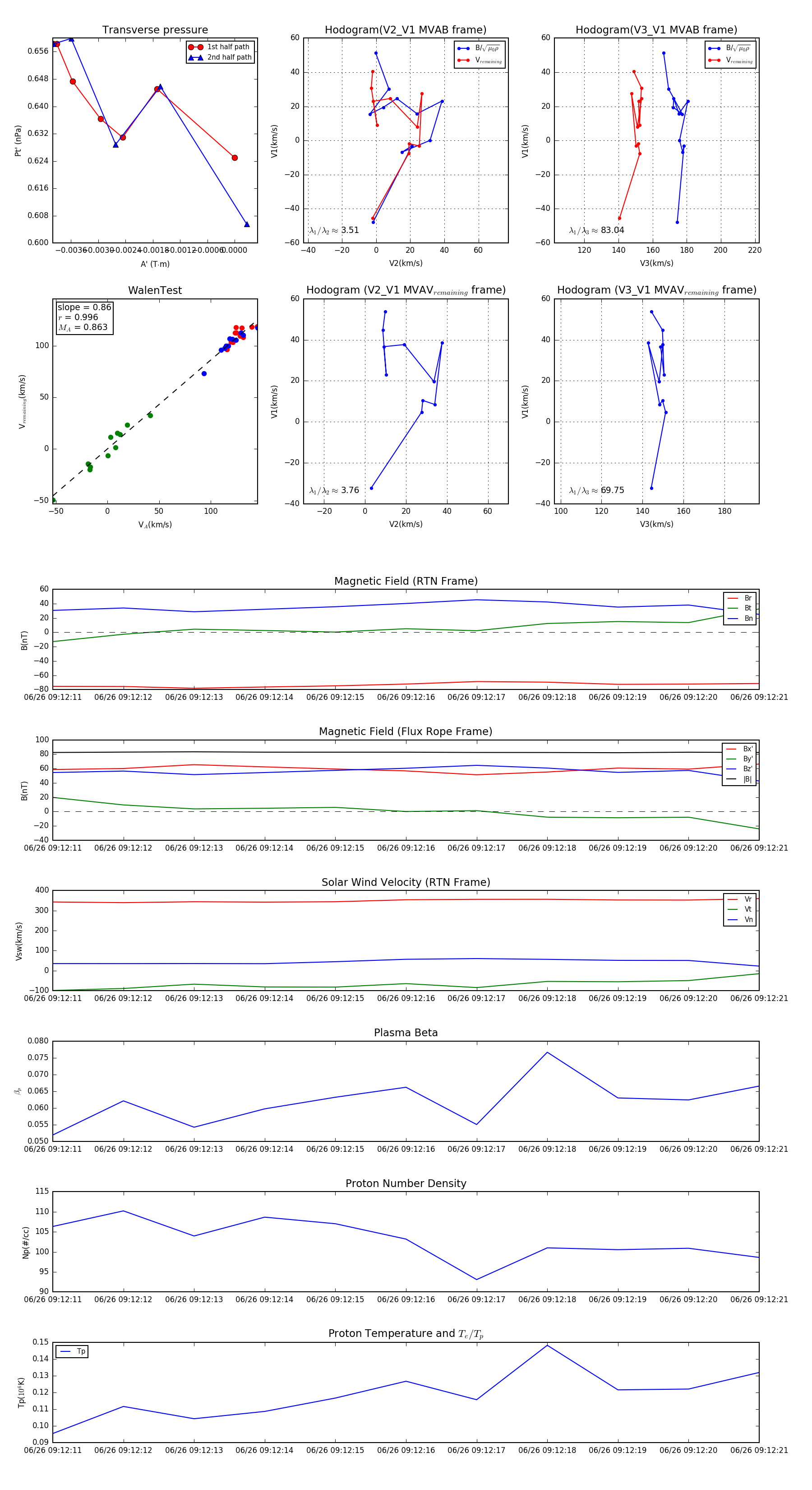
Flux Rope in 2024

Flux Rope Event 2024-06-26 09:12:11 ~ 2024-06-26 09:12:21 (11 seconds)


plot