HOME   LIST
‹–   –›

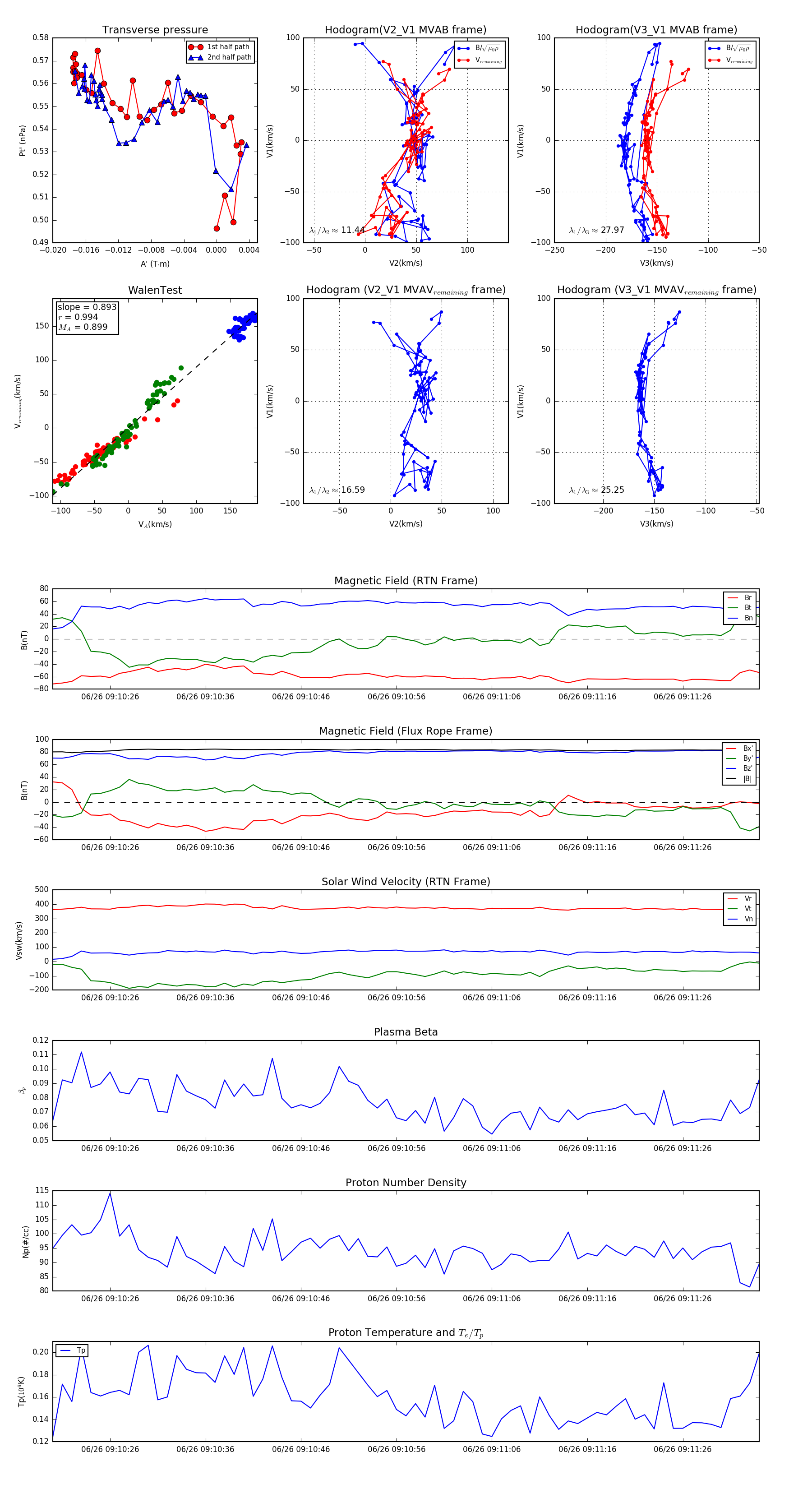
Flux Rope in 2024

Flux Rope Event 2024-06-26 09:10:20 ~ 2024-06-26 09:11:34 (75 seconds)


plot