HOME   LIST
‹–   –›

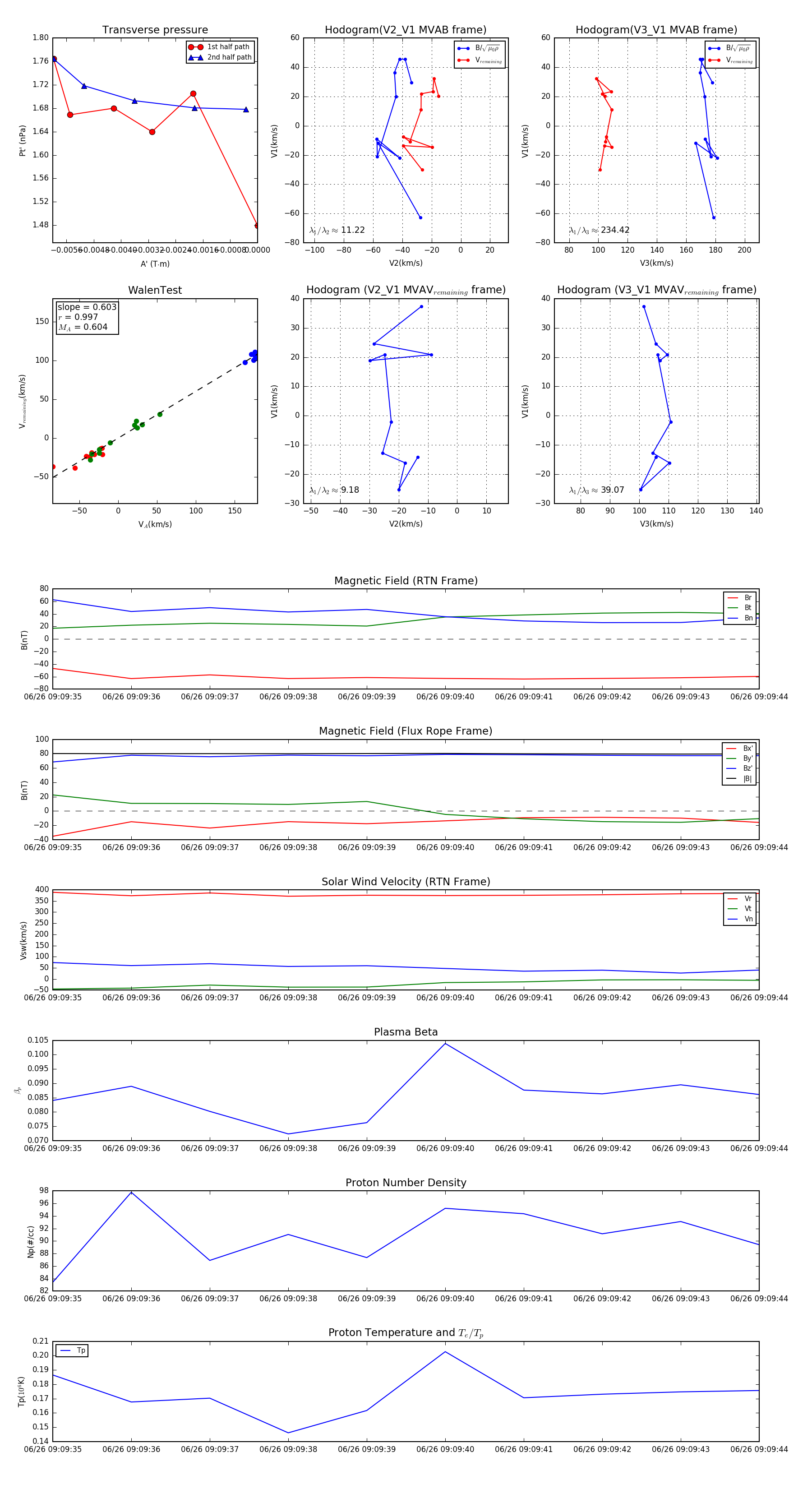
Flux Rope in 2024

Flux Rope Event 2024-06-26 09:09:35 ~ 2024-06-26 09:09:44 (10 seconds)


plot