HOME   LIST
‹–   –›

Flux Rope in 2024

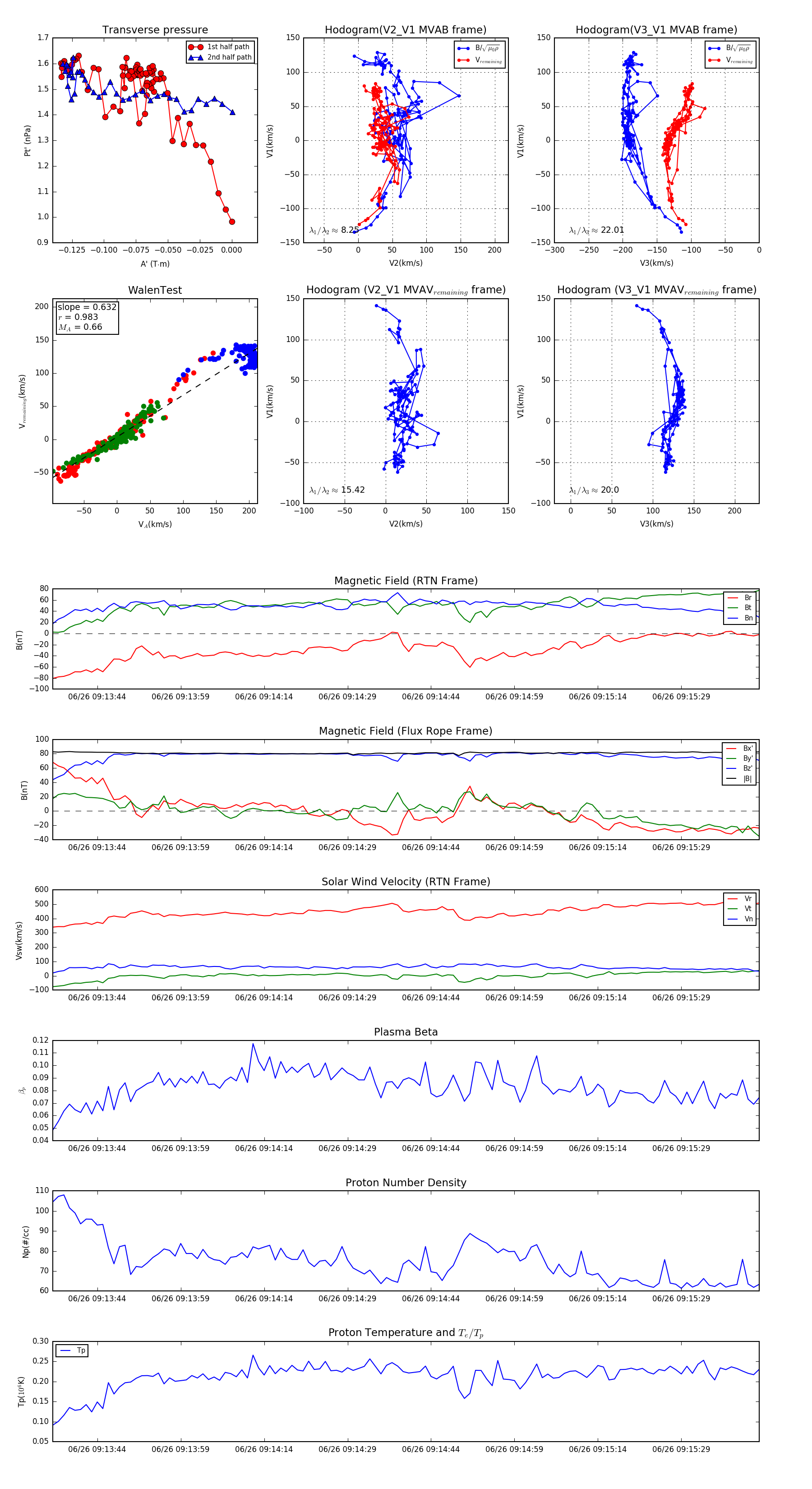
Flux Rope Event 2024-06-26 09:13:36 ~ 2024-06-26 09:15:43 (128 seconds)


plot