HOME   LIST
‹–   –›

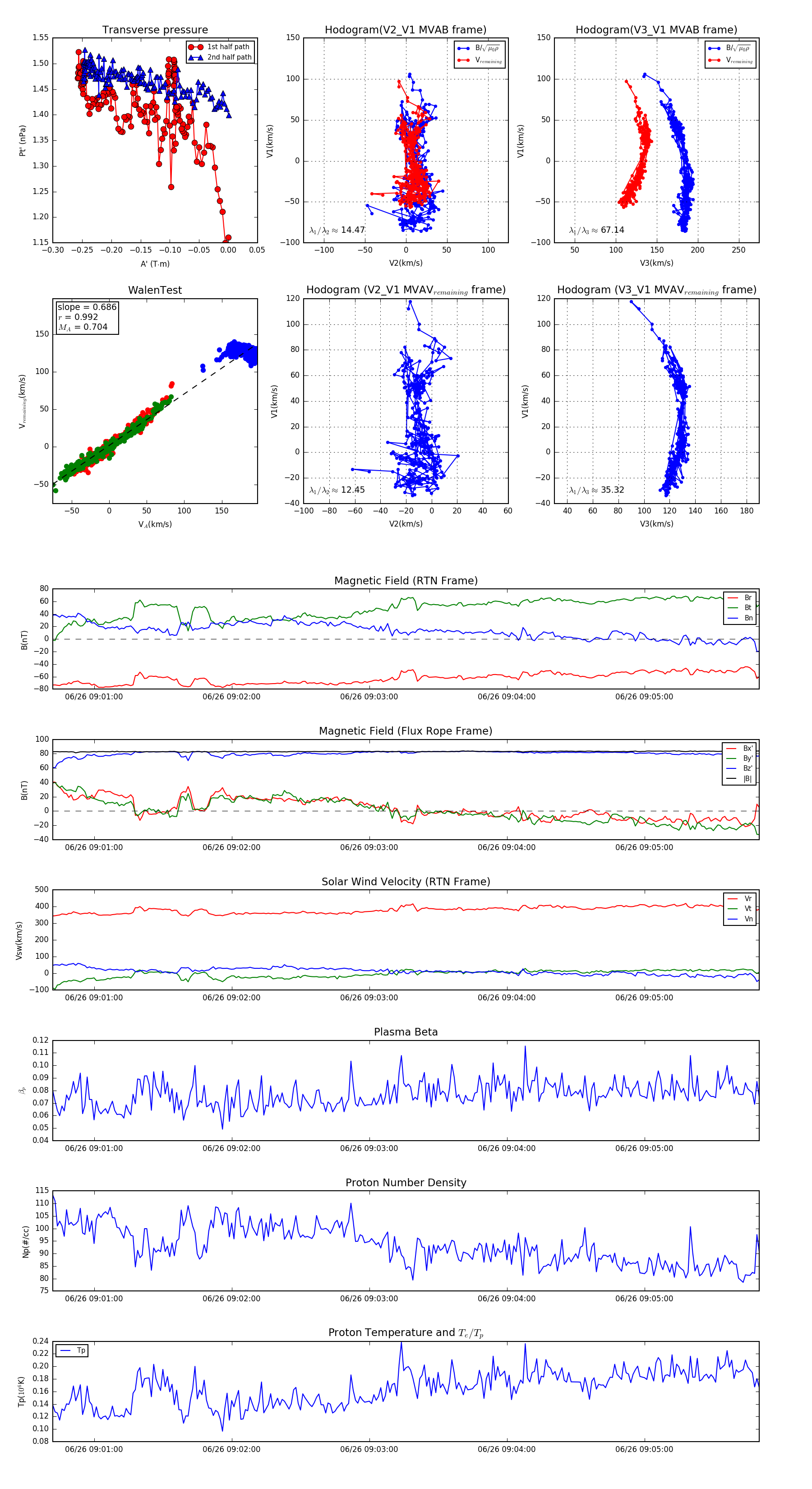
Flux Rope in 2024

Flux Rope Event 2024-06-26 09:00:42 ~ 2024-06-26 09:05:50 (309 seconds)


plot