HOME   LIST
‹–   –›

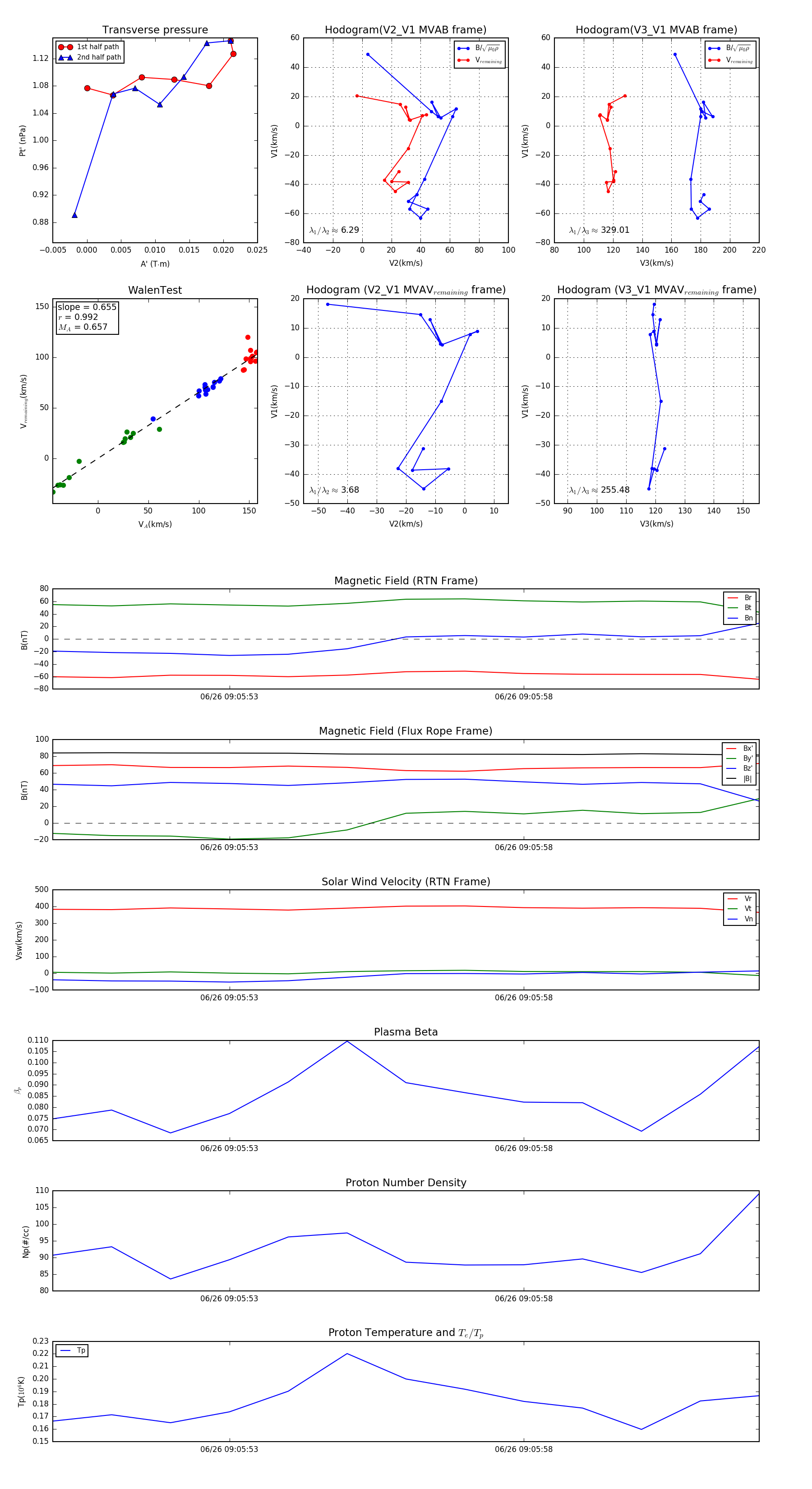
Flux Rope in 2024

Flux Rope Event 2024-06-26 09:05:50 ~ 2024-06-26 09:06:02 (13 seconds)


plot