HOME   LIST
‹–   –›

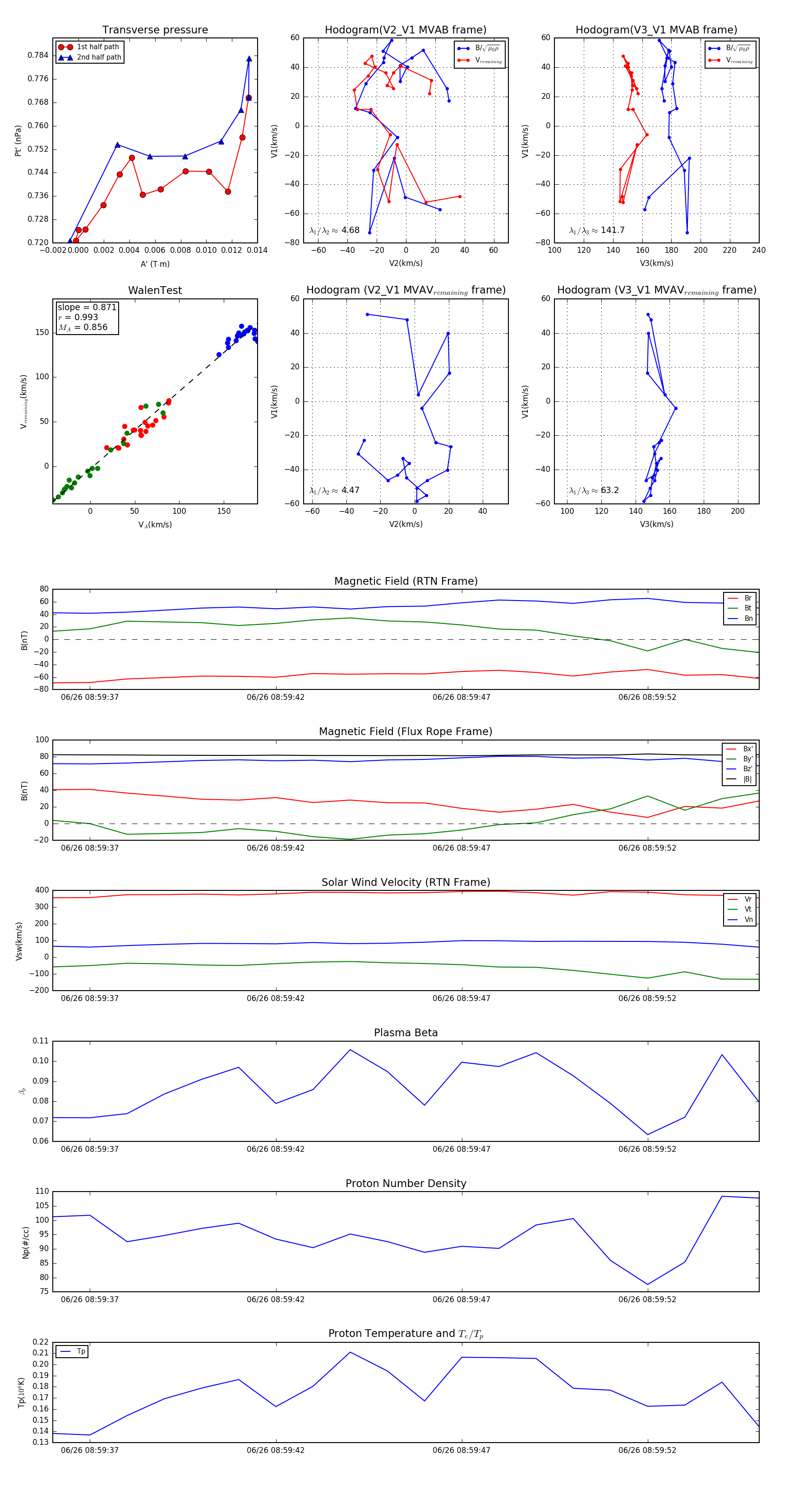
Flux Rope in 2024

Flux Rope Event 2024-06-26 08:59:36 ~ 2024-06-26 08:59:55 (20 seconds)


plot