HOME   LIST
‹–   –›

Flux Rope in 2024

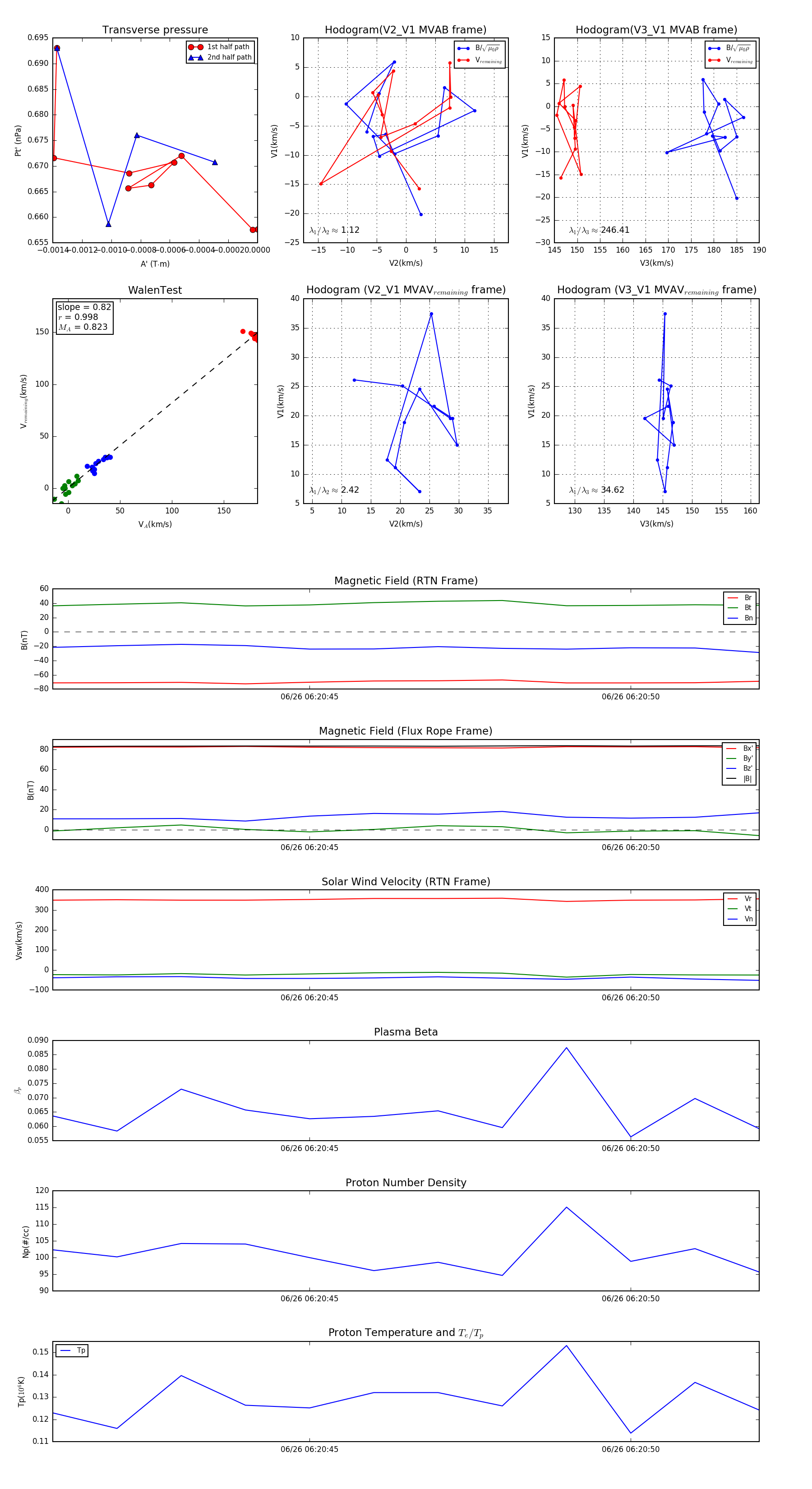
Flux Rope Event 2024-06-26 06:20:41 ~ 2024-06-26 06:20:52 (12 seconds)


plot