HOME   LIST
‹–   –›

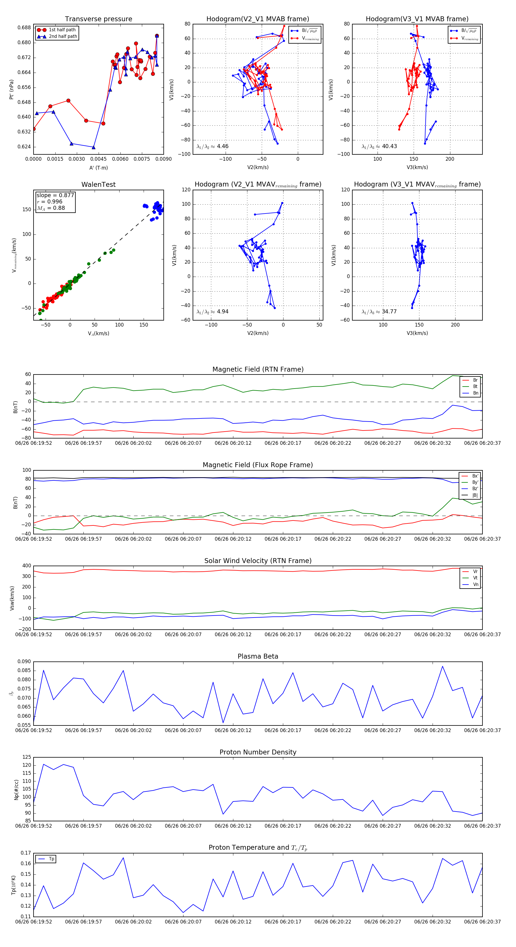
Flux Rope in 2024

Flux Rope Event 2024-06-26 06:19:52 ~ 2024-06-26 06:20:37 (46 seconds)


plot