HOME   LIST
‹–   –›

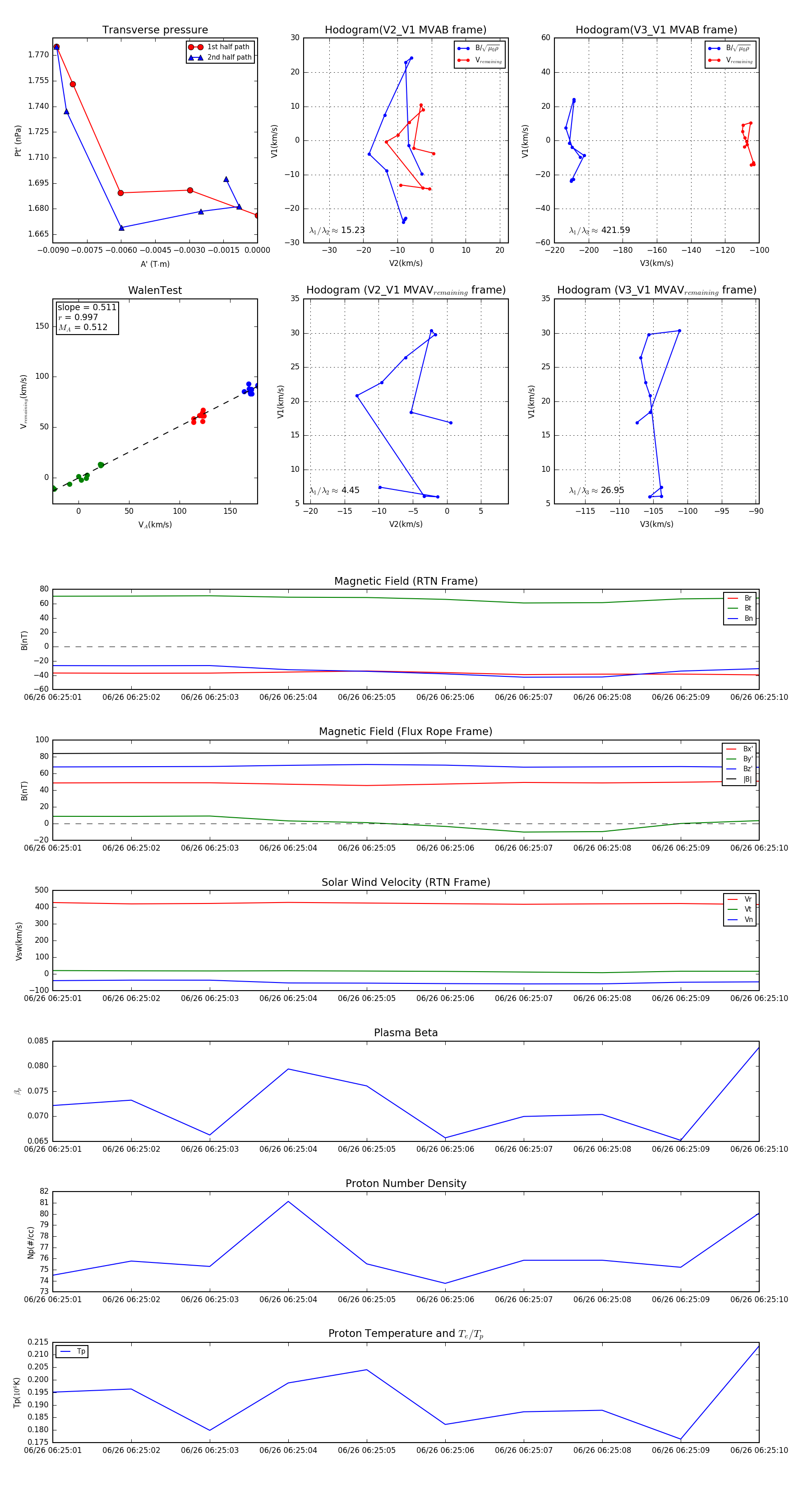
Flux Rope in 2024

Flux Rope Event 2024-06-26 06:25:01 ~ 2024-06-26 06:25:10 (10 seconds)


plot