HOME   LIST
‹–   –›

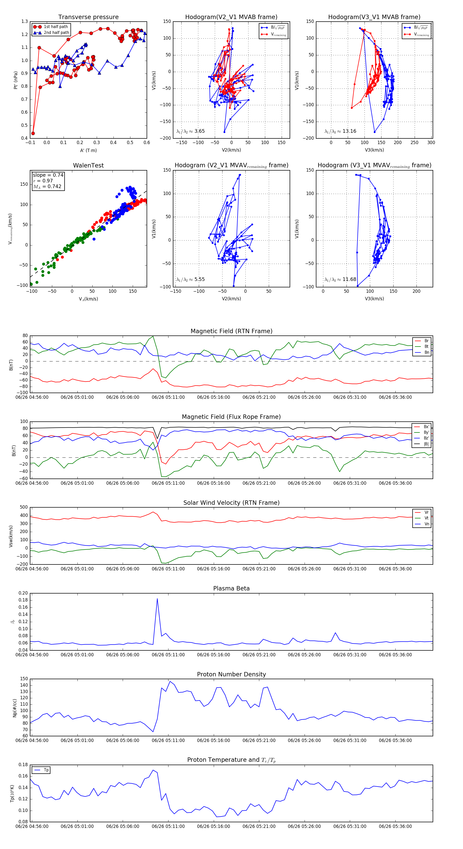
Flux Rope in 2024

Flux Rope Event 2024-06-26 04:55:48 ~ 2024-06-26 05:40:08 (2661 seconds)


plot