HOME   LIST
‹–   –›

Flux Rope in 2024

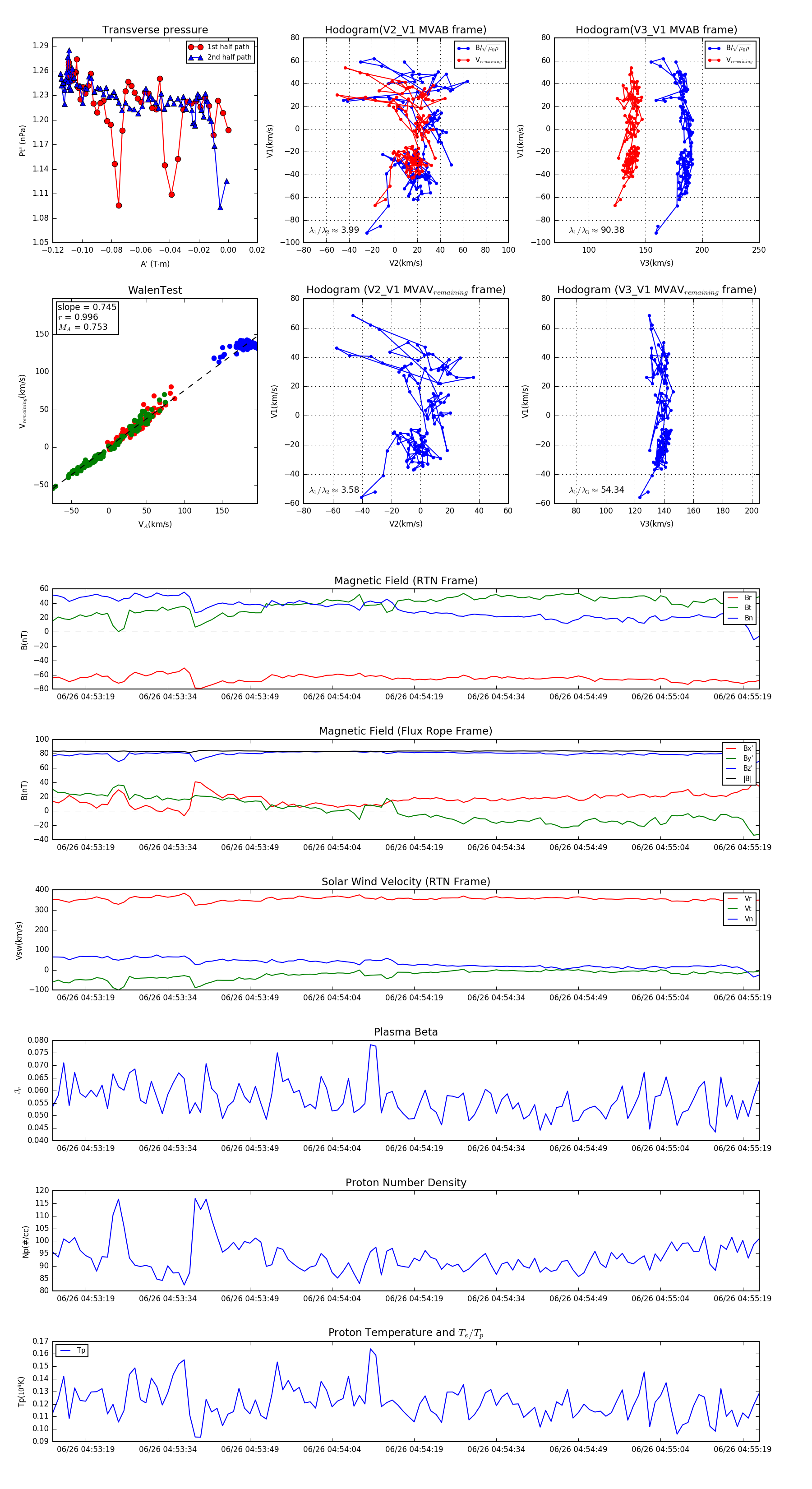
Flux Rope Event 2024-06-26 04:53:13 ~ 2024-06-26 04:55:22 (130 seconds)


plot