HOME   LIST
‹–   –›

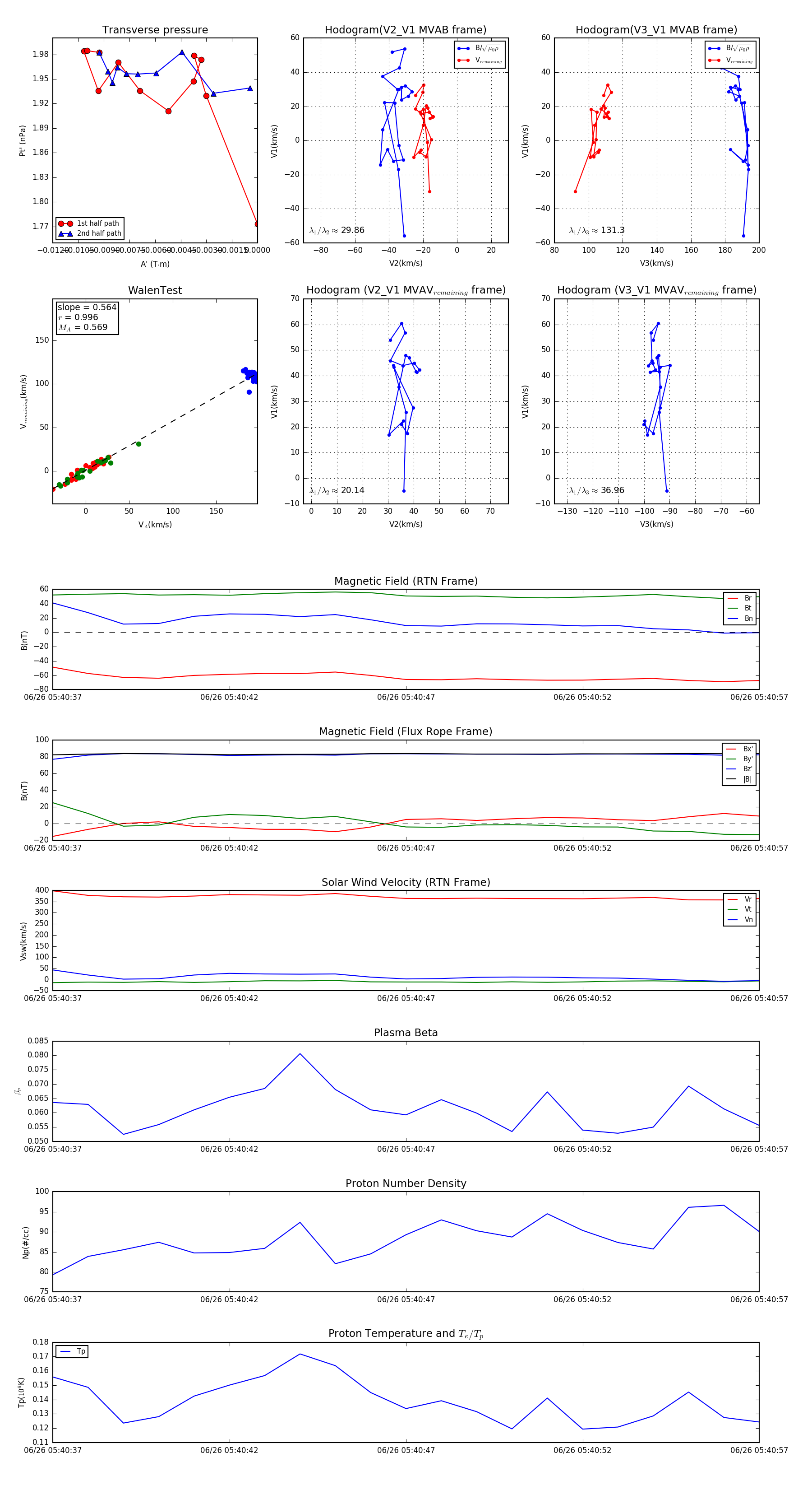
Flux Rope in 2024

Flux Rope Event 2024-06-26 05:40:37 ~ 2024-06-26 05:40:57 (21 seconds)


plot