HOME   LIST
‹–   –›

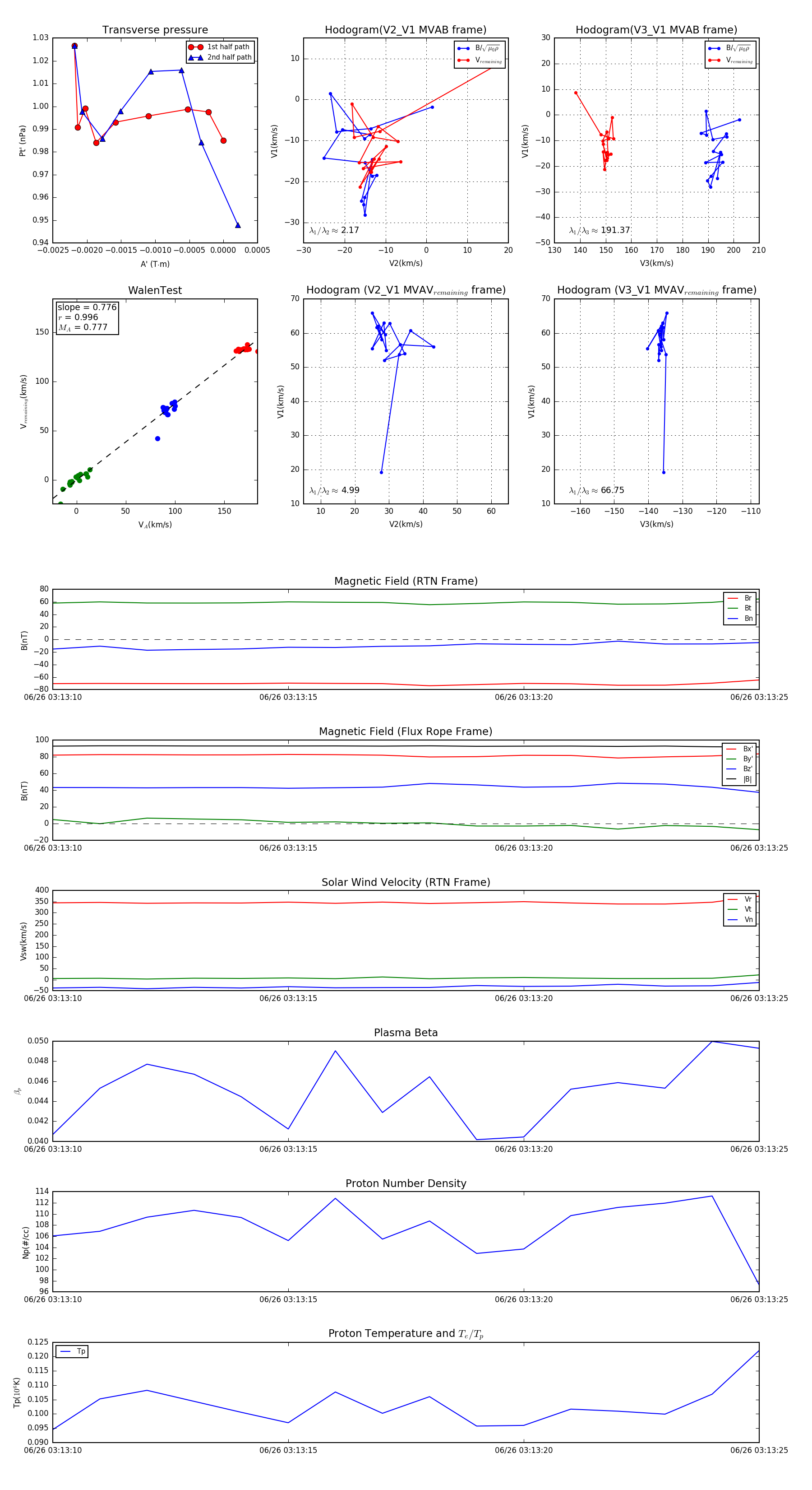
Flux Rope in 2024

Flux Rope Event 2024-06-26 03:13:10 ~ 2024-06-26 03:13:25 (16 seconds)


plot