HOME   LIST
‹–   –›

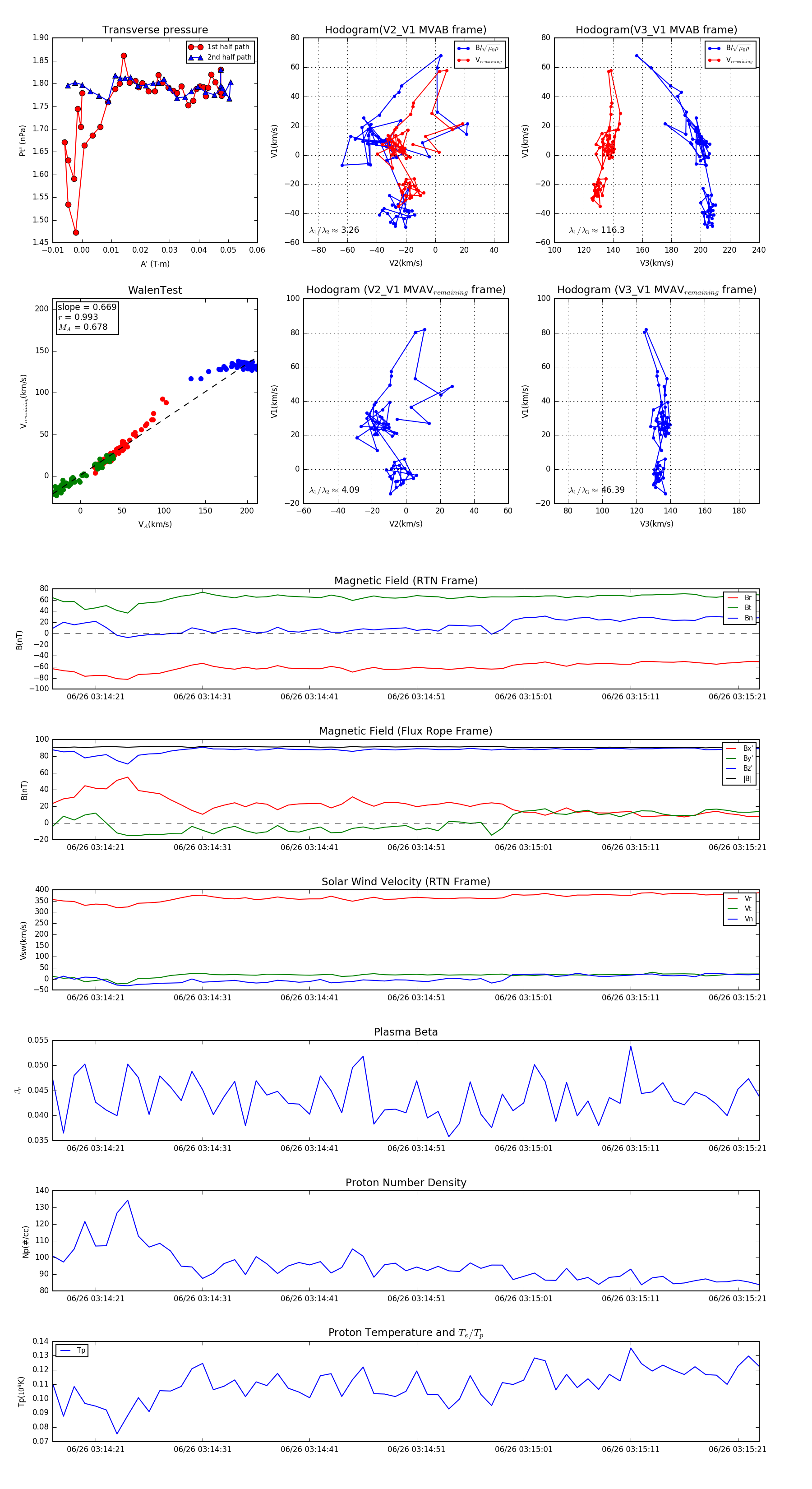
Flux Rope in 2024

Flux Rope Event 2024-06-26 03:14:17 ~ 2024-06-26 03:15:23 (67 seconds)


plot