HOME   LIST
‹–   –›

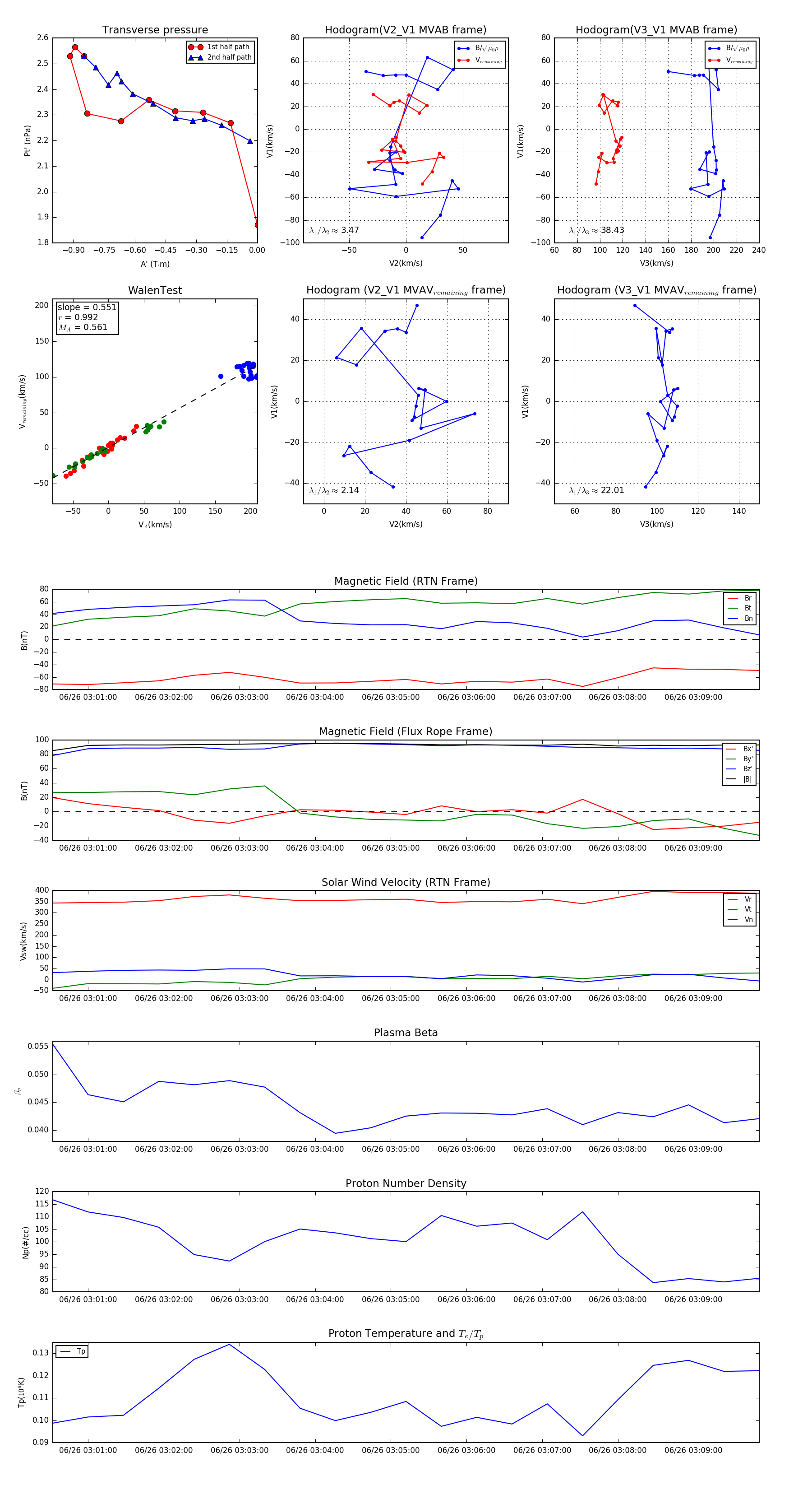
Flux Rope in 2024

Flux Rope Event 2024-06-26 03:00:32 ~ 2024-06-26 03:09:52 (561 seconds)


plot