HOME   LIST
‹–   –›

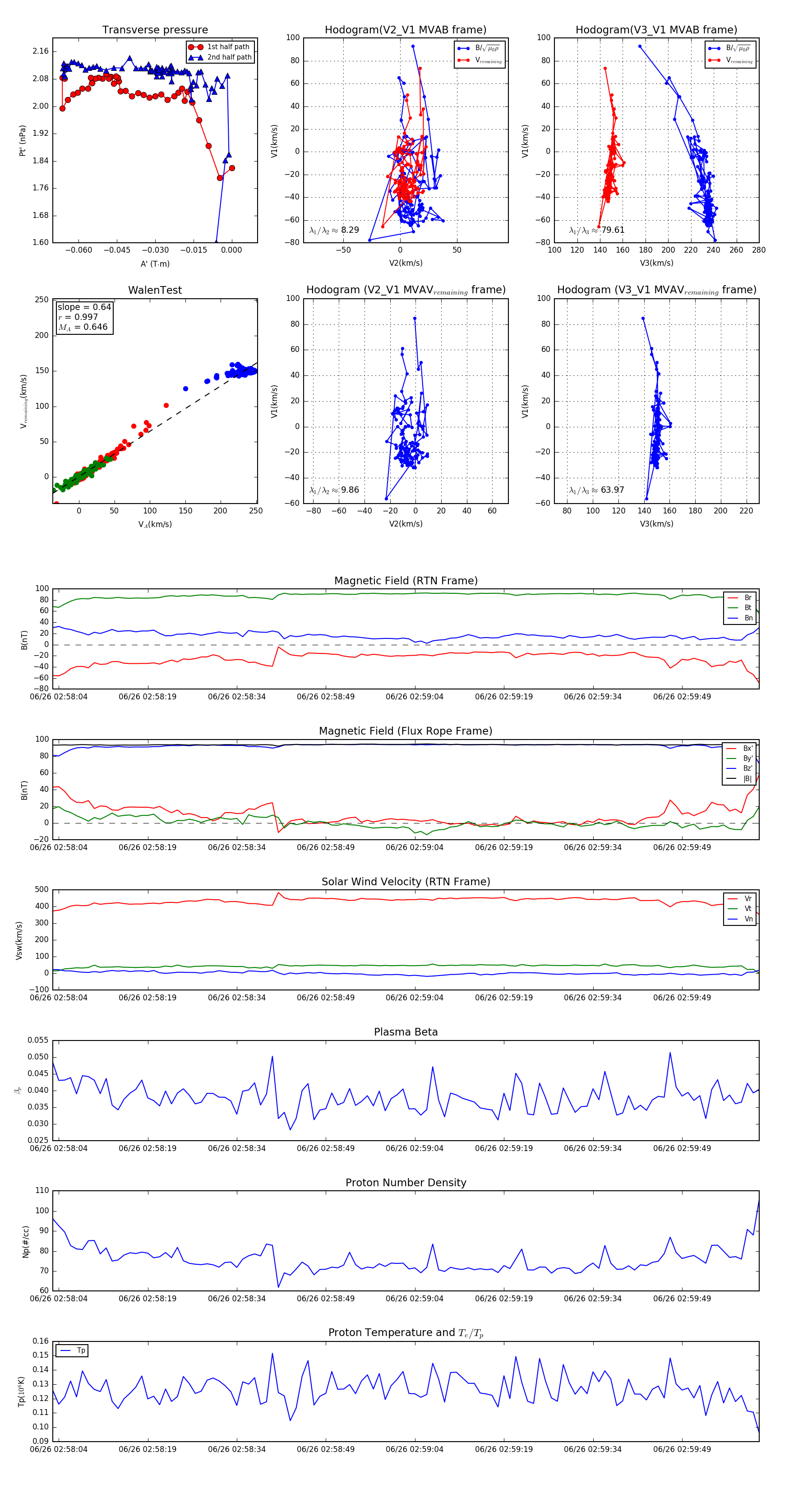
Flux Rope in 2024

Flux Rope Event 2024-06-26 02:58:03 ~ 2024-06-26 03:00:02 (120 seconds)


plot