HOME   LIST
‹–   –›

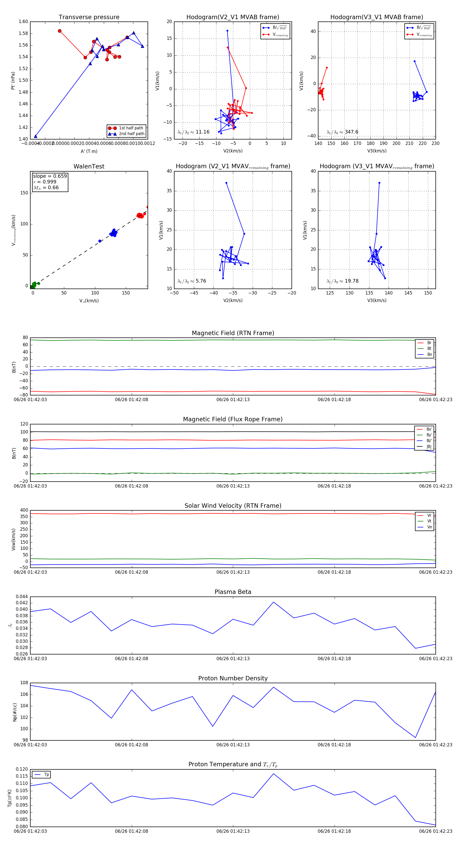
Flux Rope in 2024

Flux Rope Event 2024-06-26 01:42:03 ~ 2024-06-26 01:42:23 (21 seconds)


plot