HOME   LIST
‹–   –›

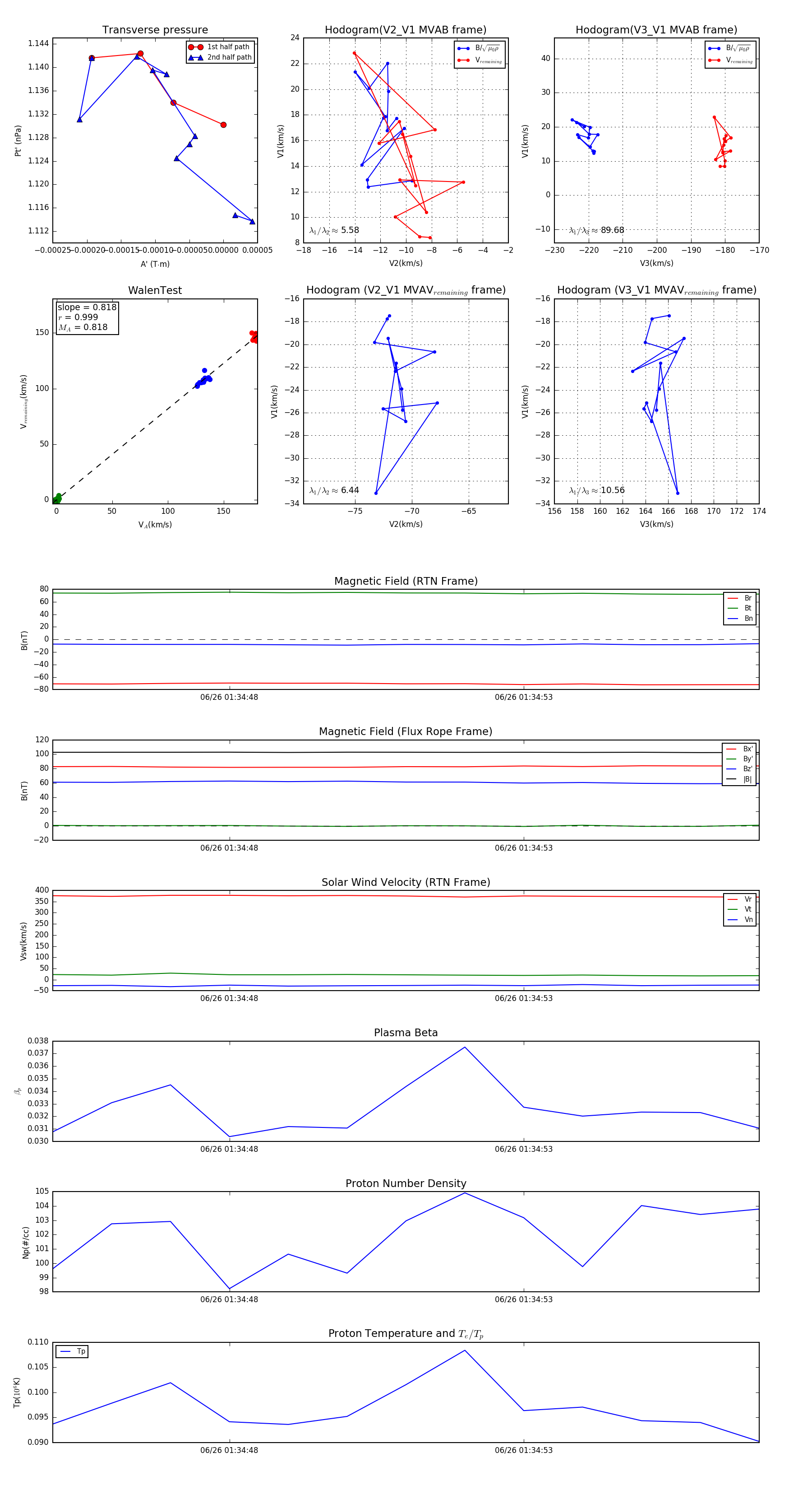
Flux Rope in 2024

Flux Rope Event 2024-06-26 01:34:45 ~ 2024-06-26 01:34:57 (13 seconds)


plot