HOME   LIST
‹–   –›

Flux Rope in 2024

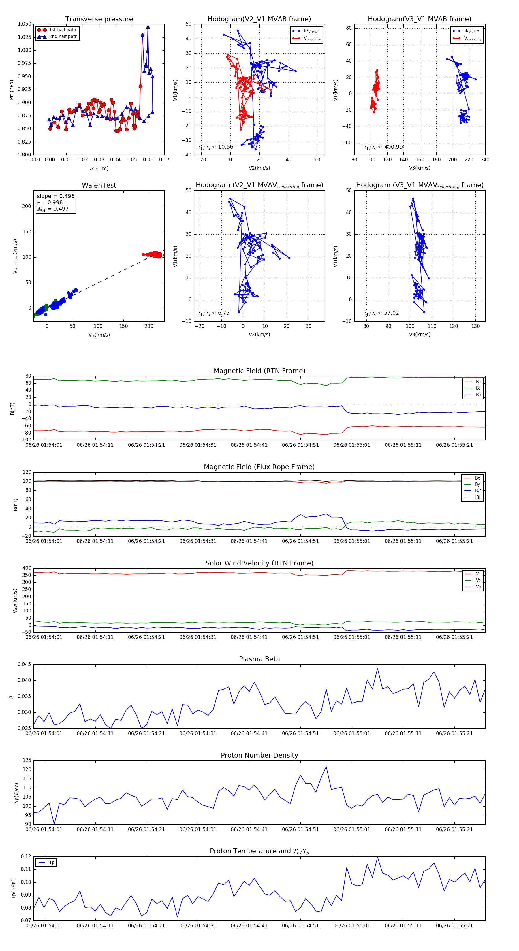
Flux Rope Event 2024-06-26 01:53:59 ~ 2024-06-26 01:55:27 (89 seconds)


plot