HOME   LIST
‹–   –›

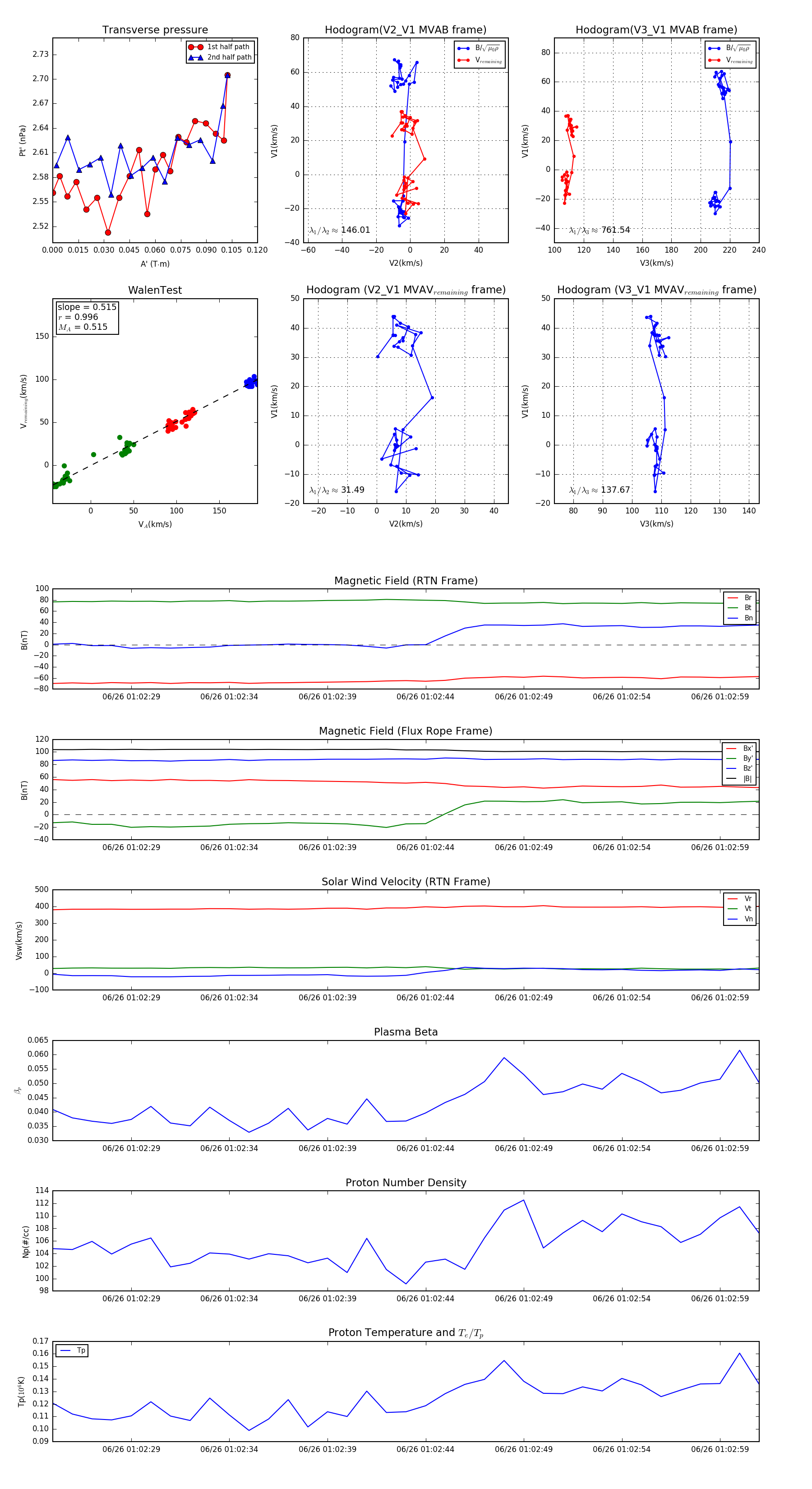
Flux Rope in 2024

Flux Rope Event 2024-06-26 01:02:25 ~ 2024-06-26 01:03:01 (37 seconds)


plot